
Se LM358 IC toimii kaksoisoperaatiovahvistimena, joka sisältää kaksi erillistä op-ampumia, joissa käytetään yhteistä virtalähdettä.Tämä kokoonpano on samansuuntainen puolet LM324: stä, joka toimii neljällä OP-vahvistimella, jotka ruokkivat yhdellä tehontulolla.LM358: n loistavuus on sen kahdessa itsenäisesti toimivassa, korkean tuottovahvistimessa, johon liittyy sisäisesti kiinteä taajuuskorvaus.LM358 integroituu saumattomasti yhden tarjonnan asetuksiin taitavasti siltaamalla yhden ja monen tarjonnan järjestelmiä, mikä parantaa sen vetovoimaa lukemattomille piirimalleille.
LM358 toimii tehokkaasti 3 V - 32 V: n alueella, joka on valmistettu laajan jännitesyöttöpektrin sijoittamiseksi.Tällainen monipuolisuus lupaa vankkumattoman suorituskyvyn monipuolisissa elektroniikkaympäristöissä.Laaja toiminta-alue viittaa erityiseen apuohjelmaan akkukäyttöisissä laitteissa.LM358: ssa on lepotilassa oleva virta, joka on lähes viidesosa MC1741: stä vahvistinta kohden, korostaen sen taitoa pienitehoisissa sovelluksissa.
LM358 ansaitsee paikkansa suosittuna valintana, koska se on kyky hallita monipuolisia panosolosuhteita säilyttäen samalla johdonmukaisen suorituskyvyn.Sen laaja syöttöjännitekapasiteetti, saavuttamalla negatiivisen tehon kisko, varmistaa sopeutumiskyvyn muuttuvien kuormitusskenaarioiden alla, mikä osoittaa hyödyllisen sovelluksissa, kuten anturin signaalin ilmastointi, aktiiviset suodattimet ja muut analogiset signaalinkäsittelyyritykset.Suunnittelu eliminoi ulkoisten puolueellisten osien, virtaviivaistavan piirin asettelujen ja kokoonpanon keston minimoinnin tarpeen, mikä parantaa luotettavuutta ja käytettävyyttä kenttien, kuten autojen ja elektroniikan välillä.

|
Nro |
Nimeä |
Kuvaus |
|
1 |
Lähtö a |
Ensimmäisen operatiivisen vahvistimen lähtö. |
|
2 |
Tuloksen kääntäminen a |
Ensimmäisen operatiivisen vahvistimen tulon kääntäminen. |
|
3 |
Ei-invertoin tulon a |
Ensimmäisen operatiivisen vahvistimen ei-invertointia. |
|
4 |
Maa (GND) |
Operatiivisten vahvistimien maa- tai negatiivinen tarjonta. |
|
5 |
Ei-invertoin tulon B |
Toisen operatiivisen vahvistimen ei-invertointia. |
|
6 |
Tuloksen kääntäminen B |
Toisen operatiivisen vahvistimen kääntäminen. |
|
7 |
Lähtö B |
Toisen operatiivisen vahvistimen lähtö. |
|
8 |
VCC |
Positiivinen jännitehuolto molemmille operatiivisille vahvistimille. |
Olla Kaksoisoperaation vahvistimet: LM358 sisältää kaksi operatiivista vahvistinta yhdessä sirussa, mikä tekee siitä hyödyllisen monissa sovelluksissa.
Olla Leveä virtalähde: Se toimii yksittäisten virtalähteiden kanssa 3 V - 32 V tai kaksoistarvikkeet ± 1,5 V: sta ± 16 V: iin, mikä mahdollistaa joustavuuden jännitteen vaatimuksissa.
Olla Korkeajännitteen vahvistus: Toimittaa noin 100 dB jännitevahvistuksen, joka on ihanteellinen heikkojen signaalien vahvistamiseksi.
Olla1 MHz: n kaistanleveys: Käsittelee korkeamman taajuuden signaaleja tehokkaasti.
Olla Alhainen virrankulutus: Vedä vain 700 µA toimitusvirtaa, säästöenergiaa.
Olla Leveä lähtöjännitteen kääntö: Lähtösignaalit, jotka kattavat suuren jännitealueen, lähellä syöttörajoja.
Olla Tulojännitteen joustavuus: Differentiaalitulon jännitealue vastaa virtalähdejännitettä, mikä lisää yhteensopivuutta.
Olla Oikosulku : Lähtö on suojattu vaurioilta oikosulkujen aikana.
Olla Sisäinen taajuuskorvaus: Sisältää sisäänrakennetun korvauksen, joten ulkoiset komponentit ovat tarpeettomia yhtenäisyyden voittoon.
Olla Yhteisen moodin jännite maahan: Käsittelee tulojännitteitä, jotka menevät maahan, vähentäen ylimääräisen esijännityksen tarvetta.
Olla Matala syöttöpoikkeamavirrat: Vaatii minimaalisen tulopoikkeaman virran, varmistaen vakaan toiminnan.
Olla Yhden tai kaksinkertaisen tarjonnan tuki: Toimii sekä yksittäisten että kaksoisvoimien kanssa monipuolisuuteen.
Olla Tavanomainen käyttölämpötila: Suorita luotettavasti lämpötiloissa 0 ° C - 70 ° C.
Olla Korkea juotoslämpötilan sietokyky: Kestää juottamisen jopa 260 ° C: seen, mikä helpottaa kokoonpanoa.
Olla Useita pakettivaihtoehtoja: Tulee to-99-, CDIP-, SOIC-, PDIP- ja DSBGA-muodoissa erilaisiin suunnittelutarpeisiin.
Olla ESD -suojaus: Sisäänrakennettu sähköstaattinen purkaussuojaus syöttötappilla lisää kestävyyttä.
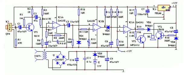
Tämä monimutkainen piirisuunnittelu keskittyy lähetettyjen infrapunasignaalien havaitsemiseen, mikä asettaa äänihälytyksen, kun henkilö tulee ennalta määritettyyn valvonta -alueeseen.Järjestelmä koostuu infrapuna -anturista, signaalivahvistimesta, jännitevertailusta, viivekanismeista ja äänilaitteesta.Ensisijaisena tavoitteena on parantaa ja tarkistaa anturin tuloa hälytyksen herättämiseksi tietyn viivejakson jälkeen jättämättä huomiotta lyhyitä ja vaarattomia häiriöitä.Sisällyttämällä näkökohdat, kuten ympäristölämpötila ja mahdolliset väärät hälytykset, tämä asennus lisää luotettavuutta erilaisissa olosuhteissa.

LM358 -piiri: Infrapuna -havaitsemishälytys
Käsittelemällä esteitä, kuten matalan jännitteen havaitsemisen vikaantumisen ja suoran AD-tuloon liittyvien häiriöiden vikaantumisen, huippuluokan havaitsemispiiri tarjoaa hienostuneen lääkkeen.Tämä asennus tuottaa vakaan lähdön, varmistaen selkeän signaalin vastaanoton ilman virheellisiä lähtöjä virran puuttuessa.Palautejärjestelmien ja tarkasti suunniteltujen suodatusvaiheiden avulla nämä piirit helpottavat tarkkaa virranarviointia laajojen alueiden välillä tehtävissä, joissa etsitään suurta tarkkuutta.

LM358-piiri: huippuluokan virran havaitseminen

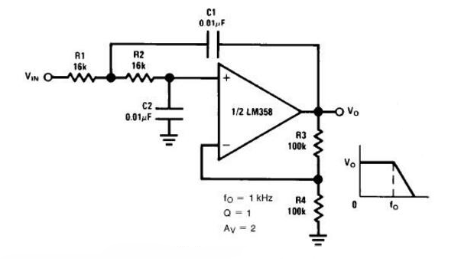
LM358-piiri: DC-kytketty alhaisen passin RC Active Filter

LM358-piiri: RC Active Band-Pass -suodatin

LM358 -piiri: neliöaaltogeneraattori
LM358 on monipuolinen integroitu piiri, joka toimii sekä operatiivisena vahvistimena että vertailuna.Se toimii laajalla syöttöjännitealueella, nasta 8 tehontulona.Vertailuna se toimii 3 V-32 V: n ollessa op-vahvistimena, se käsittelee ± 1,5 V-± 16 V.Vertailumoodissa LM358 vertaa jännitteitä kahden nastan ja lähdöiden välillä joko korkean tai matalan eron perusteella.Tämä yksinkertaistaa tehtäviä, kuten jännitteen valvonta tai nolla ylittämisen havaitsemista ilman ylimääräisiä komponentteja, kuten vetovastuksia.Sitä käytetään yleisesti järjestelmissä, kuten virranhallinta sen nopeaan vastaukseen ja yksinkertaisuuteen.
OP-AMP-tilassa LM358 vahvistaa differentiaalituloja ja tukee tehtäviä, kuten äänenkäsittelyn ja anturin signaalin parantamista.Sen kaksi kanavaa mahdollistavat signaalien samanaikaisen käsittelyn, mikä tekee piireistä tehokkaampia ja kompakteja.Tämä on hyödyllistä sovelluksissa, kuten suodatus ja jännitesäätely.LM358: ta kiitetään sen luotettavuuden, laajan lämpötilan sietokyvyn ja helppokäyttöisyyden suhteen.Sen kyky vaihtaa saumattomasti toimintojen välillä tekee siitä suosikki etsimään yksinkertaisia, vankkoja malleja.Kun monitoiminnan ICS -kysyntä kasvaa, LM358 on edelleen suosittu valinta piirin monimutkaisuuden vähentämiseksi ja suorituskyvyn parantamiseksi.
LM358-operatiivinen vahvistin sisältää kaksi sisäisesti kompensoitua op-vahvistusta yhdessä kotelossa.Tämä kaksoisop-AMP-asennus antaa mahdollisuuden käyttää molemmat vahvistimet samanaikaisesti tai erikseen, mikä tarjoaa syvyyden suunnittelutehtävissä.Kaksoisvirtalähteiden vaatimuksen puuttuminen tekee piirisuunnittelusta suoraviivaisemman ja vähentää komponenttien monimutkaisuutta ja kustannuksia.
Huomattava näkökohta on sen kyky tuntea suoraan maapallon potentiaalin lähellä, mikä laajentaa mahdollisten käyttötapojen spektriä.Tämä tekee LM358: sta erittäin tehokkaan tilanteissa, jotka vaativat tarkkaa matalan tason signaalin havaitsemista.Konkreettisissa sovelluksissa olet valjastanut tämän kyvyn hienosäätää anturirajapintojen tarkkuutta, mikä johtaa usein järjestelmiin, jotka lisäävät luottamusta parannetun luotettavuuden avulla.
LM358 integroituu sujuvasti kaikkiin logiikkaperheisiin, mikä varmistaa vaivatonta sopivuutta erilaisiin elektronisiin järjestelmiin.Sen laaja yhteensopivuus tekee siitä suositun valinnan monilla projekteilla, olivatpa ne sitten analogisia tai sekoitettuja signaaleja.Näin ollen, kun kohtaavat laitteet, jotka edellyttävät analogisten syöttöjen ja digitaalisten piirien välistä vuorovaikutusta, he näkevät usein LM358: n yhteensopivuuden arvokkaana omaisuutena yksinkertaistaen sitä, mikä muuten voisi olla pelottava prosessi.
LM358 osoittaa merkittävän tehokkuuden akkukäyttöisissä tilanteissa.Sen alhainen virrankulutus pidentää akun käyttöikää, mikä tekee siitä halutun vaihtoehdon kannettaville tai etäsovelluksille, joissa energiansäästö on suuri huomio.LM358 -operatiivinen vahvistin navigoi tehokkaasti erilaisiin piirisuunnitelmien esteisiin kattaen näkökohdat sopeutumiskyvystä ja integroinnista energiatehokkuuteen.Sen hienovarainen kyky tuntea aivan maanpinnan yläpuolella ilman virtalähteen huolenaiheita yhdistettynä laajaan yhteensopivuuteen, tarjoaa käytännöllisiä ja rauhoittavia ratkaisuja useiden elektronisen suunnittelun alueilla.
Olla LM324
Olla LM158
Olla LM258
Olla LM2904
• LM2409
• GL358
Olla NE532
Olla OP04
Olla OP221
Olla OP290
Olla OP295
Olla OPA2237
• TA75358-P
Olla UPC358C
• AN6561
Olla CA358E
Olla HA17904
LM358 osoittaa vaikuttavan kykynsä toimia tehokkaasti tasavirtalaitteissa, jolloin itsensä on avaintekijänä erilaisissa elektronisissa piireissä.Nämä vahvistuslohkot ovat tärkeitä monen tason signaalien vahvistamisessa välttämättä kaksoisvirtalähdettä, lieventäen piirin suunnittelun monimutkaisuutta ja tarjoamalla kustannusetuja.Erityisesti signaalinkäsittelyn alkuvaiheissa tällainen toiminnallisuus osoittautuu arvokkaasti tarkkoihin vahvistustarpeisiin.Optimoimalla vahvistustasot harkiten, piirit voivat saavuttaa seuraavan manipulointiin tai yksityiskohtaiseen analyysiin tarvittavan signaalin voimakkuuden.Säännöllinen kokeilu ja räätälöinti vahvistusasetuksissa ovat osoittaneet tuottavan parannettua suorituskykyä elektronisissa sovelluksissa paljastaen uudet potentiaalikerrokset.
Digitaalisten monimittarien sisällä LM358: n kaksoisoperaatiovahvistinkokoonpano antaa tarkkuuden välttämättömäksi tarkan jännitteen ja virranarviointien suhteen.Sen kyky käsitellä taitavasti sekä AC- että DC -signaalin monistus vaikuttaa valtavasti yleismittarin sopeutumiskykyyn.Tällainen toiminta varmistaa lukemien luotettavuuden, näkökohta, joka on syvästi kietoutunut sähköisten monimutkaisuuksien diagnosoimiseen ja piirimallien validointiin.
Kun integroitu oskilloskooppeihin, LM358 on suuri signaalin eheyden ylläpitämisessä vakaan vahvistuksen kautta useilla taajuuksilla.Signaalien vahvistamista tarvitaan visualisoinnin parantamiseksi oskilloskoopin näytöllä.Monimutkaisten aaltomuodon analyysien aikana luotettavuuden merkitystä ei voida liioitella, koska pienin vääristymät voisivat tuottaa harhaanjohtavia tulkintoja.Usein on havaittu, että puskurivaiheiden sisällyttäminen voi lisätä signaalin selkeyttä ja resoluutiota laajentamalla signaalianalyysin mahdollisuuksia.
Signaalien ilmastointiprosesseissa LM358 on hyvä muuttamassa anturin lähtöjä tarkasti tyydyttämään monipuoliset tiedonkeruujärjestelmän tarpeet.Se pystyy muuttamaan amplitudia, kääntää signaalimuodot ja suodattaa kohinaa, asettamalla vaiheen seuraavaa tietojenkäsittelyä varten.LM358: n käyttäminen johdonmukaisesti signaalin ilmastoinnissa on osoittanut merkittäviä parannuksia signaalin laadussa, nostaen analysoidun datan tarkkuutta ja tuloksena olevia tuloksia.
Muuntimisasetuksissa LM358: ta käytetään sen taitavuuteen monipuolisten anturien heikojen signaalien monistamisessa.Tämä monistus on tärkeä fysikaalisten ilmiöiden kääntämisessä mitattavissa oleviksi sähkösignaaleiksi.
Nykyisten silmukan lähettimien asetukset saavat etuja LM358: n taitosta muuntamalla anturin lähdöt standardisoiduiksi virran signaaleiksi, jotka sopivat pitkän matkan siirtoon.Tämä muutos pitää teollisia konteksteja, joissa signaalin eheyden ylläpitäminen laajojen kaapelien välillä on erittäin huolestuttavaa.Parannettu voimansiirron vakaus toteutetaan usein yhdistämällä suojaus ja asianmukaiset maadoitustekniikat LM358: n kanssa, arvostettu piirre kenttäsovelluksissa.
LM358: n sopeutumiskyky ulottuu rooliin, kuten aktiivisiin suodattimiin ja vertailuun.Aktiivisissa suodattimissa se mahdollistaa selektiivisen taajuuden manipuloinnin monimuotoisille viestintäjärjestelmille.Kun se toimii vertailuna, se toimittaa nopean kytkentävasteen digitaalisiin piireihin.Näiden sovellusten räätälöidyt säädöt johtavat usein lisääntyneeseen tehokkuuteen ja minimoimaan signaalin häiriöt.LM358: n sovellusten laaja spektri korostaa sen sopeutumiskykyä ja luotettavuutta.
|
Paketti |
Ulottuvuus |
Yksikkö |
|
DSBGA (8) |
1,31 x 1,31 |
mm |
|
PDIP (8) |
1,91 x 6,35 |
mm |
|
Voi (8) |
9,08 x 9,31 |
mm |
|
SOIC (8) |
4,90 x 3,91 |
mm |

LM358 -paketti
Lähetä kysely, vastaamme heti.
LM358 löytää usein käytön anturivahvistimena ja lohkon tasavirtavahvistuksen saavuttamiseksi, mikä tuottaa vaikuttavan tasajännitevahvistuksen noin 100 dB.Sen kyky näkyy sen majoituksessa vaihteleville virtalähteen asetuksille ja laajalle lähtöjännitealueelle.Tämä monipuolisuus mahdollistaa sen hyödyntämisen erilaisissa tilanteissa, joko kuluttajaelektroniikassa tai teollisuusmittausjärjestelmissä, joissa sen joustavuus kohdistuu hyvin johdonmukaisuuden ja sopeutumiskyvyn vaatimuksiin.
Tutkiessaan LM358: ta LM741: n rinnalla LM358 erottuu pienitehoisena operatiivisena vahvistimena, vastakohtana LM741: n rooliin jännitevertailijana.LM358: n tehokkuus tekee siitä erittäin sopivan akkukäyttöisille laitteille.Tämä ero ylittää teoreettiset eritelmät ja valaisee virrankulutuksen merkityksen komponenttien valinnassa, etenkin sovelluksissa, kuten kannettavat lääkinnälliset laitteet ja etätunnistimet.
Huolimatta monien parametrien jakamisesta, LM324: n ja LM358: n vaihdettavuus piireissä vaatii jonkin verran huomiota piirimuutoksiin.LM358 valitaan usein sen helpottamiseksi yksinkertaisempiin malleihin.Näiden vaihtoehtojen välinen päätös voi usein riippua projektin erityisistä vaatimuksista, kuten hallituksen avaruudessa tai halusta minimoida uudelleensuunnittelu.
Vaikka LM358S on samanlainen, se tarjoaa paremman suorituskyvyn, mikä tekee siitä sopivan sovelluksille, jotka vaativat tarkkuutta ja nopeutta.LM358: t osoittavat sen edut korkeataajuisissa tai nopeasti muuttuvissa järjestelmissä, tarjoamalla erottuvan reunan huippuluokan ratkaisujen kehittämisessä.
LM258: lle on ominaista teollisuusluokan laatu, joka ylittää kaupallisen luokan LM358 suorituskyky.Toiset valitsevat usein LM258: n skenaarioissa, jotka vaativat parannettua luotettavuutta ja pitkäikäisyyttä.Tämä osa on edullinen asetuksissa, jotka vaativat kestävyyttä, kuten teollisuusautomaatio tai haastava ympäristö, mikä korostaa sen roolia korkean kysynnän sovelluksissa.
27.11.2024
26.11.2024
18.04.8000 147757
18.04.2000 111931
18.04.1600 111349
18.04.0400 83719
01.01.1970 79508
01.01.1970 66886
01.01.1970 63010
01.01.1970 62984
01.01.1970 54081
01.01.1970 52109