
Kuva 1: Jännitesäädin
• Vertailu
Vertailu vertaa lähtöjännitettä asetettuun vertailujännitteeseen.Sen tehtävänä on varmistaa, että lähtö pysyy halutulla alueella lähettämällä ohjaussignaaleja, jotka säätävät jännitettä vastaavasti.Kun lähtö siirtyy referenssiarvosta, vertailu laukaisee säätöjä, jotta lähtö saadaan takaisin riviin.

Kuva 2: Jännitesäätimen piiri jännitekertailulla
• Viitejännitteen lähde
Tämä on erittäin vakaa jännite, joka toimii vertailun vertailukohtana.Vertailujännite pysyy vakiona, vaikka tulojännitteessä, lämpötilassa tai kuormassa tapahtuu muutoksia.Tämän tarjoaa kaistanlevyviite, ja se tarjoaa luotettavan vakauden eri käyttöolosuhteissa.

Kuva 3: Viitejännitteen lähde
• Virhevahvistin
Virhevahvistin suurentaa eroa vertailujännitteen ja lähtöjännitteen välillä.Tätä monistettua signaalia käytetään sitten ohjausmekanismin hienosäätöön, mikä vähentää todellisen lähdön ja kohdejännitteen välistä rakoa.Se varmistaa, että lähtö vastaa suunniteltua jännitettä mahdollisimman tarkasti.

Kuva 4: Jännitesäädin virhevahvistimella
• Palauteverkko
Palauteverkko koostuu vastuksista ja joskus kondensaattoreista, jotka lähettävät osan lähtöjännitteestä takaisin järjestelmään tarkkailua varten.Tämä palautesilmukka on tärkeä oikean lähtöjännitteen asettamisessa ja säätimen stabiloinnissa.Verkkikomponenttien määrittämä palautesuhde hallitsee, kuinka suuri osa lähtöstä syötetään takaisin virhevahvistimeen tai vertailuun.

Kuva 5: Palaute -signaali jännitesäätimessä
• Ohjauselementti
Ohjauselementti säätää aktiivisesti lähtöjännitteen.Lineaarisissa säätelijöissä tämä on aktiivisessa tilassaan työskentelevä transistori jännitteen säätelemiseksi.Kytkentäsäätimissä ohjauselementti toimii kytkimenä, kääntämällä tulojännite päälle ja pois päältä energian siirtämiseksi komponenttien, kuten induktorien tai kondensaattoreiden, läpi, tasoittaa lähtö.

Kuva 6: Ohjauselementti jännitesäätimessä
• Kuorman asetus
Kuorman säätely on säätimen kyky pitää lähtöjännite vakaana kuorman muuttuessa.Vahva kuormitusasetus tarkoittaa, että lähtö pysyy vakiona, vaikka kuormitusvirran määrä vaihtelee.

Kuva 7: Kuorman säätely
• Linjan asetus
Rivisäätely mittaa, kuinka hyvin säädin ylläpitää vakaa lähtö, kun tulojännite vaihtelee.Hyvä jännitesäädin näyttää minimaaliset lähtö muuttuu, vaikka tulojännitteessä tapahtuu muutoksia.

Kuva 8: Linjan säätely
• Jäähdytyselementti
Lineaarisille säätelijöille, jotka voivat tuottaa lämpöä hajottamalla ylimääräinen jännite, vaaditaan usein jäähdytyselementti.Se auttaa hajottamaan ohjauselementin, kuten transistorin, tuottaman lämmön pitämällä laitteen turvallisissa käyttölämpötiloissa.

Kuva 9: Jäähdytyselementti
• Suojapiiri
Monissa jännitesäätimissä on sisäänrakennettuja suojausominaisuuksia, kuten ylikuormitus, lämmön sammutus ja oikosulku.Nämä suojatoimenpiteet estävät sääntelijän ja kytkettyjen laitteiden vaurioitumisen, mikä parantaa yleistä turvallisuutta ja luotettavuutta.
Lineaariset jännitesäätimet käyttävät pääosaa, jota kutsutaan pass -elementiksi, yleensä eräänlaiseksi transistorille, kuten bipolaarinen risteystransistori (BJT) tai MOSFET.Tätä osaa hallitsee toiminnallinen vahvistin.Jännitteen pitämiseksi stabiilissa säädin vertaa jatkuvasti lähtöjännitettä kiinteään sisäiseen vertailujännitteeseen.Jos nämä kaksi eivät ole samoja, toimintavahvistin muuttaa pass -elementin ulostulon korjaamiseksi.Tämä prosessi pyrkii tekemään eron kahden jännitteen välillä mahdollisimman pieninä.
Koska lineaariset säätimet voivat vain alentaa jännitettä, lähtö on aina pienempi kuin tulojännite.Vaikka tämä rajoittaa niitä, miten niitä voidaan käyttää, lineaariset säätimet ovat edelleen suosittuja, koska ne ovat yksinkertaisia ja toimivat hyvin.Niitä on helppo suunnitella, luotettavia, kustannustehokkaita ja ne tuottavat hyvin vähän sähkömagneettisia häiriöitä (EMI), mikä tarkoittaa vähemmän melua ja aaltoilua.
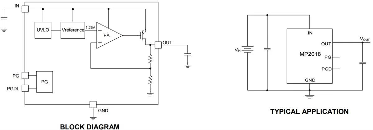
Esimerkiksi MP2018: n kaltainen yksinkertainen lineaarinen säädin tarvitsee vain syöttökondensaattorin ja lähtökondensaattorin toimimaan oikein.Tämä pieni osa osia tekee suunnittelusta helpon, luotettavan ja edullisen.

Kuva 10: Lineaarinen jännitesäädin
Kytkentäsäätimet ovat edistyneempi vaihtoehto verrattuna lineaarisiin sääntelijöihin, mutta niiden suunnittelu vaatii enemmän tarkkuutta ja huomiota yksityiskohtiin.Toisin kuin lineaariset säätelijät, kytkentä säätimistä riippuvat ulkoisista komponenteista, huolellisesta ohjaussilmukan virittämisestä ja huomaavaisesta asettelun suunnittelusta.Näitä sääntelyviranomaisia on kolme päätyyppiä: askel-ohjaaja (Buck) -muuntimet, askel (lisäys) muuntimet ja näiden kahden yhdistelmä.Tämä vaihtoehto tekee niistä paljon joustavampia kuin lineaariset säätimet.
Yksi kytkentä sääntelyviranomaisten eduista on niiden korkea hyötysuhde, joka ylittää usein 95%.He myös ovat huippuja lämmön hallinnassa ja kykenevät käsittelemään suurempia virtauksia tukemaan samalla monenlaisia tulo- ja lähtöjännitteitä.Tämän suorituskyvyn kompromissi on kuitenkin lisääntynyt monimutkaisuus.Toimiakseen kunnolla kytkentäsäätimet tarvitsevat ylimääräisiä komponentteja, kuten induktoreita, kondensaattoreita, kenttävaikutteisia transistoreita (FETS) ja palautevastuksia.
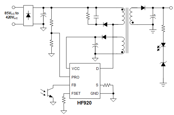
Hyvä esimerkki kytkentäsäätimestä on HF920 -malli, joka osoittaa näiden laitteiden tarjoaman vahvan suorituskyvyn ja luotettavan virranhallinnan.

Kuva 11: Jännitesäätimen kytkentä
Buck -sääntelyviranomaiset, jota kutsutaan myös askeleiden muuntajiksi, käytetään vähentämään korkeampaa jännitettä pienemmäksi, käyttökelpoisempaan lähtöjännitteeseen.Prosessi alkaa transistorilla, joka kytkeytyy päälle ja pois päältä suurella nopeudella, leikkaamalla tulojännite lyhyisiin purskeihin.Nämä nopeat jännitepurskeet johdetaan sitten induktorin läpi, joka tallentaa väliaikaisesti energiaa.Jännitteen jatkuessa kondensaattori tasoittaa sitä edelleen, mikä johtaa tasaiseen pienempaan lähtöjännitteeseen.Tämä menetelmä on tehokas, vähentäen energiaa hukkaan lämpöä.Buck -säätimet ovat hyviä laitteissa, kuten kannettavissa tietokoneissa, älypuhelimissa ja muissa kannettavissa elektroniikassa.

Kuva 12: Buck -säätimen piiri
Tehostetut sääntelyviranomaiset , jota kutsutaan usein askelmuuntimiksi, pyrkivät lisäämään alhaisen tulojännitteen suurempaan lähtöjännitteeseen.Tässä transistori latautuu induktoria, kun se on aktiivinen ja vapauttaa tallennettua energiaa, kun se sammuu.Tämä ohjattu vapautus nostaa jännitetasoa.Nämä säätelijät ovat hyödyllisiä tilanteissa, joissa syöttövirta, kuten akun kaltainen, on liian pieni laitteen tarpeisiin.Paristojen ehtyessä Boost -säädin varmistaa, että jännite pysyy johdonmukaisena pitäen laitteet toimivat jopa tehotason laskun aikana.Tämä tekee niistä ihanteellisia monille akkukäyttöisille elektroniikoille, jotka vaativat tasaista jännitettä huolimatta vaihtelevasta energian syöttöstä.

Kuva 13: Boost -säätimen piiri
Buck-boost-sääntelyviranomaiset Yhdistä sekä Buck- että Boost -muuntimien ominaisuudet, jotta ne voivat joko lisätä tai vähentää tulojännitettä tarpeen mukaan.Nämä säätimet kääntävät tulojännitteen ensin ja säätävät sitä sitten joko asettamalla se ylös tai alas vaaditusta lähtöstä riippuen.Tämä kyky sopeutua muuttuviin olosuhteisiin tekee buck-boost-säätelijöistä, jotka ovat suuria järjestelmissä arvaamattomilla tai epävakaisilla syöttöjännitteillä, kuten autoissa tai uusiutuvien energialähteiden sovelluksissa, kuten aurinkoenergiajärjestelmissä.Tarjoamalla vakaa lähtö syöttövaihteluista riippumatta, ne varmistavat, että kytketyt laitteet toimivat luotettavasti monissa olosuhteissa.

Kuva 14: Buck-Boost-säätimen piiri
Leipälevyn jännitesäädinsarja on täydellinen lähtökohta aloittelijoille, jotka haluavat saada käytännön kokemusta juotos- ja peruspiirin suunnittelusta.Sen lisäksi, että opit elektroniikan ydinkonsepteja, mutta tämän projektin loppuun mennessä olet rakentanut täysin toimiva laite, joka pystyy tarjoamaan tasaisen 5VDC -lähdön pienille elektroniikkaprojekteille.
Tämä pakkaus sisältää kaiken mitä tarvitset luotettavan jännitesäätimen koottamiseen:
- Tulostettu piirilevy (PCB)
- DC Power Jack
- kondensaattorit ja vastus
- Power Status LED
- Pin -otsikot
- kattava ohje käsikirja
Tätä projektia varten tarvittavat työkalut ovat:
- juottamalla rautaa ja juotosta
- Lankaleikkurit
- Virtalähde (kuten 6-18 V: n seinäsovitin)
Kokoonpanoprosessi hajotetaan askel askeleelta, jotta voit ymmärtää jännitesäätimen toiminnan menemällä.
Vaihe 1: Vastuksen ja kondensaattorin asentaminen
Aloita poimimalla vastus ja taivuttamalla sen johdot sopimaan R1 -paikkaan.Aseta se nimettyyn pisteeseen pöydällä ja juota johdot turvallisesti takaa.Kun se on juotettu, napsauta kaikki ylimääräiset johdot.Seuraavaksi tartu 0,1µF -kondensaattori ja seuraa samaa prosessia korttipaikkaan C2.Näitä komponentteja ei tarvitse huolehtia siitä, mihin suuntaan he kohtaavat, ja nämä komponentit voidaan sijoittaa kumpaankin suuntaan, koska ne eivät ole polarisoituneita.

Kuva 15: Vastuksen ja kondensaattorin asentaminen
Vaihe 2: Jännitesäätimen ja tynnyrin lickin asettaminen
Aseta jännitesäädin V-Reg-aukkoon, varmista, että välilehti on levyn merkitty rivi.Tämän suunnan saaminen oikein on tärkeää, jos se on asennettu taaksepäin, sääntelijä ei toimi ja voi vahingoittaa piiriä.Säätimen tehtävänä on pitää jännite vakaana, vaikka tulo vaihtelee, varmistaen, että piiriin toimitetun teho pysyisi vakaana.Juottamisen jälkeen johdot leikkaa ylimääräinen lanka.Siirry nyt tynnyrin tunkille, aseta se aukkoon B1 ja juota se paikoilleen.Tämä toimii projektisi päävoimayhteytenä.

Kuva 16: Jännitesäätimen ja tynnyrin liitäntä
Vaihe 3: Kondensaattorin sijoittaminen ja teho LED
Aseta 10µF -kondensaattori rako C1: ksi varmistaen, että pidempi lyijy menee (+) tyynyyn.Tarkista, että kondensaattorin raita on PWR-etiketin vieressä oikeaan suuntaan.Asenna LED -levy sen jälkeen aukkoonsa kohdistamalla lovi vastaavan viivan kanssa levyn symboliin varmistaaksesi, että se sijoitetaan oikein.

Kuva 17: Kondensaattorin ja teho LED: n sijoittaminen
Vaihe 4: Virtakytkimen ja leipätappien asentaminen
Aseta virtakytkin PWR -paikkaan ja juo se turvallisesti.Leipälevytappien suhteen niitä voi olla hankala hallita, koska ne on juotettava alla.Pidä ne linjassa, voit joko pitää ne tasaisena käsin, kun juotat tai käyttää leipälautaa tukemaan niitä prosessin aikana.

Kuva 18: Virtakytkimen ja leipätappien asentaminen
Vaihe 5: Power -kiskojen määrittäminen
Jotta jännitesäädin toimii oikein, sinun on asetettava voimakiskot.Valitse käyttämäsi leipälevyn puoli.Mennään vasemmalla tätä asennusta varten.Yhdistä levyn tyynyt '+' ja '-' kiskoihin leipälevyssä.Kun kaikki on kohdistettu, juota puolikuun tyynyjä lukitsemaan liitäntä paikoilleen.Jos joudut koskaan kääntämään voiman napaisuuden, voit käyttää osanumeroa SWT7 tietyillä tyynyillä, vaikka tämä ei yleensä ole suositeltavaa.

Kuva 19: Voimakiskojen määrittäminen
Vaihe 6: Hallituksen virtaaminen
Käytä 2,1 mm: n tasavirtalähdettä, joka tarjoaa 6-18 volttia levyn virran virtaamiseksi.Jos syöttöjännite nousee yli 12 volttia, säädin voi kuumentua, mutta se on normaalia eikä syytä huolta.Jos et käytä leipälautaa, voit käyttää Barrel Jackin lähellä sijaitsevia “+ -” -juotostyynyjä piirtääksesi 5 V säänneltyä voimaa.

Kuva 20: Leipälevyn jännitesäädinsarja
Jännitesäädin on kuin projektin energian ohjausjärjestelmä.Se varmistaa, että projektisi saa oikean määrän voimaa.
Kuvittele, että virtalähteesi antaa enemmän jännitettä kuin projektitarpeesi.Eräs lineaarinen säädin on yksinkertainen laite, joka laskee jännitteen turvalliselle tasolle projektillesi.Se on helppo käyttää ja toimii hyvin, jos ero sinun ja tarvitsemasi jännitteen välillä ei ole liian iso.
Mutta lineaariset säätelijät voivat tuhlata energiaa, kun tulo- ja lähtöjännitteen välillä on suuri ero.Tämä hukkaan energia muuttuu lämmöksi ja siitä tulee ongelma projektillesi.
Jos lineaarinen säädin on liian kuuma, se tarkoittaa, että se tuhlaa paljon voimaa.Tässä tapauksessa kannattaa ehkä käyttää a Buck -kytkentäsäädin.Tämäntyyppinen säädin on tehokkaampi eikä tuhlaa niin paljon energiaa.Se alentaa jännitettä kytkemällä tehon päälle ja pois päältä todella nopeasti luodaksesi keskimäärin pienemmän jännitteen.
Jos projektisi tarvitsee enemmän jännitettä kuin virtalähde voi tarjota, a Kytkentäsäädin voi auttaa.Se lisää jännitettä virtalähteestäsi antaaksesi projektisi tarvitsemansa ylimääräisen voiman.
Joskus virtalähteesi ei ehkä ole vakaa, mikä antaa liian paljon tai liian vähän jännitettä. Buck-boost-kytkentäsäädin voi sekä lisätä ja vähentää jännitettä tarpeen mukaan, varmistaen, että projekti saa aina oikean määrän virtaa.
Projekteihin, jotka tarvitsevat erittäin vakaata voimaa, voit yhdistää a Kytkentäsäädin lineaarisella säätelijällä.Kytkentäsäädin käsittelee suuria muutoksia jännitteessä, kun taas lineaarinen säädin varmistaa, että teho on sileä ja tasainen.
Joten oikea jännitesäädin riippuu siitä, kuinka paljon virtalähteen jännite eroaa siitä, mitä projektisi tarvitsee, ja kuinka tasaisen ja puhtaan virran on oltava.Jokaisella tyypillä on omat vahvuutensa, joten valitse paras projektiisi sopiva.
Jännitesäätimien tutkimus kattaa tärkeän osan sähkötekniikasta, joka yhdistää käytännön käytön ja teorian.Artikkelissa selitetään komponentit, kuten virhevahvistimet ja jäähdytyselementit, samoin kuin lineaaristen ja kytkentäsäätimien väliset erot, mikä antaa vankan käsityksen siitä, kuinka nämä laitteet hallitsevat tehoa.Se sisältää myös vaiheittaisen oppaan leipälevyn jännitesäätimen rakentamiseen, mikä auttaa prosessin selkeämmän ja antaa lukijoille käytännön kokemuksen konseptien tukemiseksi.Kun elektroniset mallit muuttuvat monimutkaisemmiksi ja tehontarpeet muuttuvat, jännitesäätelyn tunteminen tulee erittäin tärkeäksi.Tämä artikkeli toimii sekä opetusvälineenä että käytännöllisenä oppaana, joka auttaa sekä suunnittelijoita että harrastajia valitsemaan ja käyttämään projekteihinsa parhaita jännitesäätimiä varmistaen, että heidän elektroniikansa kestävät pidempään ja toimivat hyvin.
Jännitesäädin on tärkeä, kun elektronisten laitteiden toimimiseksi tarvitaan vakaa jännite.Se suojaa vaurioilta äkillisiltä jännitemuutoksilta, mikä voi tapahtua virran kysynnän tai tarjonnan muutoksen vuoksi.Sitä käytetään esimerkiksi tietokoneen virtalähteet, televiestintälaitteet ja muut laitteet, jotka ovat herkkiä jännitemuutoksille.
Kyllä, AVR (automaattinen jännitesäädin) on eräänlainen jännitesäädin.Se säätää jännitteen automaattisesti varmistaaksesi, että laitteelle toimitetaan vakio ja sopiva jännite kuormituksen tai tulojännitteen muutoksista riippumatta.Tämä auttaa estämään vaurioita ja parantamaan sähkölaitteiden tehokkuutta.
AC -jännitesäädin ohjaa vuorottelevan virran (AC) tehon jännitettä stabiilin lähtöjännitteen aikaansaamiseksi kytkettyihin laitteisiin.Se kompensoi tulojännitteiden ja kuormitusolosuhteiden variaatiot varmistaen vakiovirta-lähtöä, joka on hyvä vaihtovirtalaitteiden luotettavalle toiminnalle.
Ei, invertteri ei ole jännitesäädin.Inverter on suunniteltu muuttamaan suoravirta (DC) vuorottelevaksi virraksi (AC).Vaikka joillakin inverttereillä on sisäänrakennettuja ominaisuuksia lähtöjännitteen vakauttamiseksi, niiden päätehtävä on virtatyypin muuntaminen, ei jännitteen säätäminen.
Näin testataan jännitesäädin:
Aseta yleismittari: Aseta yleismittari mittaamaan jännite.
Kytke yleismittari: Kiinnitä koettimet säätimen lähtöliittimiin.
Tarkista jännite: Kytke järjestelmä päälle ja tarkista lukeminen.Sen tulisi vastata säätimen odotettua tulosta.
Valinnainen: Testaa kuormalla: Vaihda kuorma ja katso, pysyykö lähtö tasaisena, mikä osoittaa, että säädin toimii oikein.
Jännitehallinta säätää lähtöjännitteen käyttäjän syöttämisen perusteella, kuten valon kirkkauden tai moottorin nopeuden muuttaminen.Jännitesäädin pitää jännitteen vakaana, vaikka kuorma tai tulo muuttuu.Ohjaimet muuttavat jännitettä tarpeen mukaan, kun taas sääntelyviranomaiset varmistavat pysyvän vakiona.
Lähetä kysely, vastaamme heti.
19.08.2024
16.08.2024
18.04.8000 147757
18.04.2000 111935
18.04.1600 111349
18.04.0400 83719
01.01.1970 79508
01.01.1970 66901
01.01.1970 63019
01.01.1970 63010
01.01.1970 54081
01.01.1970 52121