

|
Pinanumero |
Nimeä |
Kuvaus |
|
1 |
Keksi |
Silmukkakorvaussolmu.Tämä tappi yhdistää kondensaattorin
GND ohjaussilmukan vakauttamiseksi ja tarkan LED -virran saavuttamiseksi. |
|
2 |
VCC |
Virtalähde |
|
3 |
FB |
Palautejännitteen syöttötappi |
|
4 |
CS |
Nykyinen aistitappi |
|
5, 6 |
VALUA |
Sisäinen HV -teho Mosfet -tyhjennys |
|
7, 8 |
Hölynpöly |
Maaperän |
|
Eritelmä / ominaisuus |
Yksityiskohdat |
|
Käyttöjännite |
8,5 V - 18 V |
|
Suurin pesuvirta |
5MA |
|
Integroitu voima mosfet |
650 V |
|
LED Nykyinen tarkkuus |
± 3% |
|
Käynnistysvirta |
Ultra-matala (33UA) |
|
Pakettityyppi |
DIP-8 |
|
Vaihtoehto BP3316D: lle |
OB3350, SSL5015 |
|
Muut näytönohjaimen ICS |
LM3914- LM3915- Max7219 |
Se BP3316D on monimutkaisesti muotoiltu toimittamaan johdonmukainen virta -lähtö LED -valaistussovelluksissa sijoittamalla se nykyaikaisen valaistustekniikan perusosana.Vaarallisessa johtamistilassa toiminnassa se ei vain saavuta kiitettävää tehokerrointa, vaan minimoi myös tehokkaasti harmonisen vääristymät (THD).Tämä näkökohta on enimmäkseen merkityksellinen skenaarioissa, joissa lukuisia laitteita on kytketty toisiinsa, koska se lieventää häiriöiden todennäköisyyttä ja tukee järjestelmän yleistä suorituskykyä.Lisäksi BP3316D: n tehokkuudella on huomattava rooli energiankulutuksen alentamisessa, resonointiin globaalien kestävyysaloitteiden kanssa.

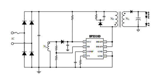
• VCC -nasta yhdistyy vaihtovirtalähteeseen, johon liittyy maahan linkitetty ohituskondensaattori (GND).Tämä kokoonpano on hyödyllinen jännitetasojen stabiloimiseksi ja sujuvan toiminnan varmistamiseksi.
• Kun VCC-jännite ylittää kääntökynnyksen, sisäiset piirit aktivoituvat, mikä johtaa Comp-nastajännitteen nopeaan nousuun 1,5 V: ksi.Tämä nopea reaktio on aktiivinen LED -tulosten oikea -aikaisen säätelyn saavuttamiseksi.
FB -nastalla on kaksoiskäyttö: se havaitsee muuntajan demagnetointisignaalin samalla kun tarkkailee jatkuvasti lähtöjännitettä.Tämä kaksoistoiminto parantaa kuljettajan sopeutumiskykyä vaihteleviin kuormitusolosuhteisiin.
• CS -nasta, joka on kytketty maahan vastuksen läpi, mittaa virran virtaavan MOSFET: n läpi.Tämä nykyinen anturi on avain optimaalisen suorituskyvyn ylläpitämiseen ja suojaamiseen mahdollisia ylikuormitusvaurioita vastaan.
Käytännöllisissä sovelluksissa kestävien suojausmekanismien integroinnin merkitys on syvällinen.BP3316D kattaa erilaisia suojaominaisuuksia, jotka tukevat olennaisesti järjestelmän luotettavuutta:
• LED -suojauksen avoin piiri ja oikosulku suojaa odottamattomia vikoja vastaan.
• VCC: n ylikuormitus- ja alajännitesuojat varmistavat, että ohjain toimii turvallisissa parametreissa.
• CS-vastuksen avoin suojaus ja sykli-syklivirta rajoittavat edelleen järjestelmän pitkäikäisyyttä, korostaen huolellisen suunnittelun ja toteutuksen tarpeita tilanteissa.
BP3316D: llä on dynaaminen rooli LED-lamppujen levittämisessä, mikä vaikuttaa merkittävästi energiatehokkuuteen varmistaen samalla korkealaatuisen valaistuksen.Suunnitellessasi näitä lamppuja sitä käytetään BP3316D: n lämpöhallinnan ja sähköisten ominaisuuksien huomioon ottamiseen.Tehokkaat lämmön hajoamisstrategiat, kuten alumiinihämmittimien käyttäminen, voivat pidentää huomattavasti LED -lamppujen elinaikaa, jolloin he voivat ylläpitää huipputehoa ajan myötä.Tämä käytäntö resonoi eri toimialojen kanssa, jotka priorisoivat kestävyyden ja tehokkuuden, mikä heijastaa sitoutumista kestäviin ratkaisuihin.
Spotlight -sovelluksissa BP3316D on perustiedot keskittyneen ja säädettävän valaistuksen saavuttamiseksi.Valon jakelun tarkkuus on enimmäkseen arvovaltainen ympäristöissä, kuten taidegallerioissa ja vähittäiskaupan tiloissa, joissa oikea tunnelma voi muokata käsityksiä ja vaikuttaa käyttäytymiseen.Sisällyttämällä edistyksellinen optiikka BP3316D: n kanssa, valonlähtöä voidaan edelleen puhdistaa, mikä luo mukautettavia kokemuksia, jotka on räätälöity erityistarpeisiin.Kenttähavainnot osoittavat, että tällaiset henkilökohtaiset valaistusratkaisut johtavat usein lisääntyneeseen sitoutumiseen ja tyytyväisyyteen.
BP3316D: n integrointi Par30: een ja Par38 -LED -lampuihin kuvaa sen kykyä tarjota voimakas valaistus minimoimalla energiankulutuksen.Nämä lamput ovat usein käytössä sekä asuin- että kaupallisissa tilanteissa korostaen tasapainon saavuttamisen merkitystä kirkkauden ja tehokkuuden välillä.Voit ilmoittaa, että himmennysominaisuuksien lisääminen ei vain säästä energiaa, vaan lisää myös näiden lamppujen monipuolisuutta eri skenaarioissa.Valon voimakkuuden säätämisen linjaamiseksi vuorokauden tai erityisten toimintojen kanssa on osoitettu parantavan mukavuutta ja toiminnallisuutta sekä elin- että työympäristöissä.
Kun BP3316D: tä käytetään T8- ja T10 -LED -jousissa, se helpottaa saumattomia valaistusintegraatioita laajoilla alueilla, kuten toimistoissa ja varastoissa.Näissä ympäristöissä käytetään valonjakauman tasaisuutta, koska se vaikuttaa suoraan näkyvyyteen ja turvallisuuteen.Älykkäiden valaistusohjausten toteuttaminen voi edelleen lisätä näiden LED -merkkijonojen toiminnallisuutta, mikä mahdollistaa adaptiiviset valaistusratkaisut, jotka reagoivat käyttöasteeseen ja luonnollisiin valonvaihteluihin.Tämä sopeutumiskyky vastaa kasvavaa suuntausta kestäviin käytäntöihin, jotka korostavat sekä tehokkuutta että kokemusta.
BP3316D: n monipuolisuus LED -valaistusratkaisujen laajassa spektrissä korostaa sen merkitystä nykyaikaisessa valaistussuunnittelussa.Koristeellisista kalusteista käytännön teollisuusvaloihin tämän komponentin suorituskykyä voidaan parantaa huolellisen suunnittelun ja sovelluksen avulla.Epämuodostuneiden tekniikoiden tutkiminen, kuten älykkäitä valaistusjärjestelmiä, jotka yhdistyvät IoT -laitteisiin, voivat johtaa innovatiivisiin lähestymistapoihin, jotka parantavat energianhallintaa ja vuorovaikutusta.Siirtyminen kohti älykkäitä valaistusjärjestelmiä heijastaa vaadittua kehitystä vastauksena valaistussovellusten kestävyyden ja tehokkuuden kasvavaan kysyntään.

Lähetä kysely, vastaamme heti.
20.12.2024
20.12.2024
18.04.8000 147778
18.04.2000 112033
18.04.1600 111352
18.04.0400 83790
01.01.1970 79596
01.01.1970 66975
01.01.1970 63110
01.01.1970 63043
01.01.1970 54097
01.01.1970 52197