

|
PIN -numero (t) |
Nimeä |
Kuvaus |
|
3, 4, 5, 6, 12, 13, 14, 15 |
Q -Eräs qH |
Vaihtorekisterin lähtötapit |
|
1, 2 |
A & B |
Rinnakkaisyöttötapit |
|
6, 7 |
Plk |
Kellotulot |
|
9 |
Clr |
Selkeä nasta |
|
7 |
Vss |
Pohja |
|
14 |
VCC |
Syöttöjännite - 5 V, 10 V, 15 V |
|
Ominaisuus |
Kuvaus |
|
Tyyppi |
8-bittinen, yhdensuuntainen sarjanvaihtorekisteri |
|
Käyttöjännite |
3 V - 18 V |
|
Syöttöjännite - Max |
5,25 V |
|
Etenemisviiveaika |
25 ns |
|
EnintäänKellotaajuus |
36 MHz |
|
Käyttölämpötila -alue |
0 ° C - +70 ° C |
|
Kelloominaisuus |
Täysin puskuroitu kello |
|
Pakettityypit |
16-nastainen PDIP, GDIP, PDSO |
|
Nimi |
Tyyppi |
|
74LS379 |
Quad rinnakkaisvaihtorekisteri |
|
4014 |
4 -bittinen staattinen siirtorekisteri |
|
CD4035 |
8 -bittirekisteri |
|
74LS323 |
8 bittihiirto-/tallennusrekisteri |
|
74LS166 |
8 -bittirekisteri |
|
74HC595 |
Kaksinkertainen 4 -bittinen staattinen rekisteri |
|
74LS299 |
8 bittihiirto-/tallennusrekisteri |
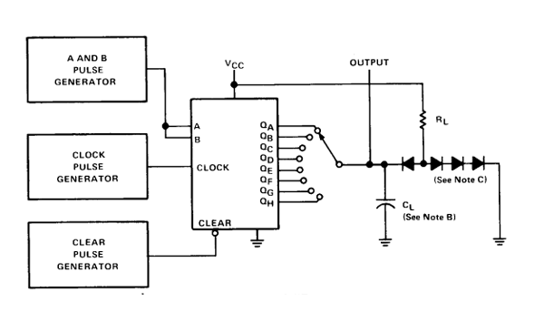
Toteuttaa SN74LS164 laajentaa mikrokontrolleripohjaisia järjestelmien I/O-ominaisuuksia tarjoamalla luotettavan vaihtoehdon digitaalisille elektroniikkasovelluksille.Tässä joustavassa 14-nastaisessa sirussa on 4 tulo- ja 8 lähtötapia sekä teho- ja maayhteyksiä, mikä mahdollistaa integroinnin laajalle piirisuunnitelmille.Kommunikaatiota mikrokontrollerin kanssa helpotetaan 4 tärkeän linjan kautta: kello, selkeä ja kaksi syöttölinjaa (A & B).Tulot A ja B toimivat tyypillisenä ja porttina, tuottaen loogisen korkean lähtöä, kun molemmat tulot saavat 5 volttia parantaen signaalinhallinnan tarkkuutta.Vaihtorekisterin palauttaminen selkeällä PIN: llä on lopullinen ratkaisu sovelluksiin, jotka tarvitsevat peräkkäistä datan käsittelyä.
Kun projektit vaativat lukuisia perifeerisiä yhteyksiä, kuten anturiverkot tai monimutkaiset ohjausjärjestelmät, SN74LS164 osoittautuu hyödylliseksi I/O -nastajen laajentamisessa.Sen sovellus paljastaa innovatiivisia strategioita tilan ja resurssien optimoimiseksi, lähinnä kompakteissa asennuksissa.Sirun kyky hallita useita lähtöjä rajoitetuista tuloista parantaa toimintatehokkuutta, ja se tarjoaa polun virtaviivaiseen piirisuunnitteluun säilyttäen toiminnallisuuden.
Signaalin eheyden säilyttäminen on vakavaa, kun sisällytetään SN74LS164 elektronisiin piireihin.Ajoitustarkkuus, joka saavutetaan huolellisen kellosignaalin hallinnan avulla, takaa järjestelmänlaajuisen synkronoinnin.Kellolinjaa tehokkaasti toteutetaan tarkkoja ajoitussekvenssejä, minimoimalla virheet ja tukevat luotettavaa perifeeristä viestintää.Ylläpitää hallintaa ja porttituloja A ja B tukevat luotettavia lähtöjä, dynaaminen skenaarioissa, jotka vaativat erinomaista luotettavuutta.

Teknologian maisemassa SN74LS164 -integroitu piiri syntyy monipuolisena komponenttina, jolla on erilainen hyödyllisyys eri aloilla.
Laskentamekanismit
SN74LS164 erottuu vastasuunnittelun maailmassa.Sen taitavuus merkittävien tietomäärien hallinnassa virtaviivaista laskee sovelluksia, löytää relevanssi digitaalisissa kelloissa ja taajuuslaskureissa.Voit nojata sen tarkkuuteen ja johdonmukaisuuteen, kun tarkkuus ei ole neuvoteltavissa.
Tietojen tallennus ja siirto
SN74LS164 parantaa merkittävästi tietojen tallennus- ja siirtoominaisuuksia rekistereissä, mukaan lukien aritmeettinen yksikkö ja siirtymärekisterit.Sen rooli tietojenkäsittelyssä ulottuu tiedonhallinnan ja prosessoinnin virtaviivaistamiseen ja esittelee laitteen kanavana suorituskyvyn parantamiseksi tietokonearkkitehtuureissa.Tämä heijastaa käytännön ymmärrystä operatiivisesta optimoinnista eri laitteiden välillä.
Tietojen muuntaminen
Sarja- ja rinnakkaistietomuotojen välinen kehitys tulee saumattomaksi SN74LS164: n kanssa, joka tukee monipuolisia viestintäprotokollia.Tämä joustavuus täyttää nykyaikaisten digitaalisten järjestelmien kehittyvät vaatimukset, valaisee teknisen suunnittelun sopeutumiskyvyn ja etenemisen etenemisen viestintätekniikoissa.
Sekvenssien tuotanto- ja ohjausjärjestelmät
Sekvenssien muodostumisen monimutkaisessa tanssissa SN74LS164 tarjoaa tarkkuuden ja horjumattoman stabiilisuuden, joka on hyödyllinen synkronoinnissa ohjauspiireissä.Sen taito vakaiden sekvenssien luomisessa sopii PLC: n ja automaatioprosessien käytännön tarpeisiin, joissa ajoitus ja järjestys nostavat toiminnallisuutta.
Koodin muuntaminen
SN74LS164 tukee koodin muuntamisprosesseja hienovaraisesti, navigoimalla nopeasti datamuotojen välillä vaihtelevien koodausstandardien mukauttamiseksi.Tämä kyky yhdenmukaistaa teknologiset ratkaisut yleisen sopeutumiskyvyn käytännön eroihin, jotka vastaavat monipuolisia ympäristövaatimuksia.

Lähetä kysely, vastaamme heti.
20.12.2024
20.12.2024
19.04.8000 147782
19.04.2000 112065
19.04.1600 111352
19.04.0400 83823
01.01.1970 79639
01.01.1970 67004
01.01.1970 63128
01.01.1970 63067
01.01.1970 54097
01.01.1970 52218