

Yksi huomattava ero LM741 ja LM358 on heidän virtalähteen vaatimukset.LM741 edellyttää bipolaarista virtalähdettä, mikä tarkoittaa, että se vaatii sekä positiivisen että negatiivisen jännitteen lähteen.Tämä kokoonpano ei sovellu yhden määrän toimintaan, mikä mahdollisesti monimutkaistaa suunnittelua ja lisää kustannuksia yksinkertaisuutta hakeville järjestelmille.Toisaalta LM358 on erinomainen yhdellä 30 V: n virtalähteellä, joka parantaa sen vetovoimaa.Tämän ansiosta syöttöjännite laskee 0 V: iin, ulottuu negatiiviseen syöttötappiin ja lisäämällä suunnittelun joustavuutta.Suurin tulo on kuitenkin oltava vähintään 1,5 V positiivisen syöttötapin alapuolella.Käytännöllisissä skenaarioissa LM358: n kyky toimia yhdellä toimitusvirtaviivailla piirisuunnitelmalla ja vähentää ylimääräisten tehonmuuntamiskomponenttien tarvetta.
LM741: n ja LM358: n erilliset sisäiset arkkitehtuurit johtavat myös erilaisiin syöttöpoikkeamiin.100NA -virta 10 kΩ: n vastuksen kautta saattaa vaikuttaa vähäiseltä, mutta se tuottaa 1MV: n virhejännitteen, mahdollisesti vakavan sovelluksesta riippuen.Tämä voi olla huomattava huolenaihe tarkkuusmittauksissa tai suurissa tarkkuuspiirissä, joissa jopa pienet virheet voivat aiheuttaa huomattavia poikkeamia normatiivisista suoritusstandardeista.LM358: n alhaisempi tulon esijännitys vähentää tätä ongelmaa ja tarjoaa vakaamman toiminnan tarkkuussovelluksissa.Esimerkiksi akkukäyttöisissä laitteissa, joissa energiatehokkuus ja minimaaliset virhemarginaalit ovat vaativia, LM358: n matala bias-virta edistää merkittävästi yleistä tehokkuutta.
Näiden erotusten analysointi antaa sinun tehdä tietoisia valintoja valitsemalla komponentit, jotka parhaiten täyttävät heidän suorituskykykriteerit tietyissä rajoituksissa.Valinta LM741: n ja LM358: n välillä akselit usein sovelluksen erityisvaatimukset.Kaksinkertaiset virtalähteet, joissa virrankulutus on vähemmän vakava, LM741 saattaa olla sopiva sen kestävyyden ja vakiintuneen suorituskykyhistorian vuoksi.LM358 on kuitenkin edullinen.Tämä näkyy enimmäkseen kannettavissa lääkinnällisissä laitteissa tai kaukokartoituslaitteissa, joissa voidaan käyttää pitkää akkua.Hyödyntämällä kunkin operatiivisen vahvistimen ainutlaatuisia ominaisuuksia voit räätälöidä niiden mallit suorituskyvyn, tehokkuuden ja kustannustehokkuuden optimoimiseksi.
|
Eritelmä |
LM741 |
LM358 |
|
Syöttöjännite (enintään) |
± 22 V |
32 V (± 16 V) |
|
Syöttöpoikkeamavirta (max.) |
~ 200na |
100na |
|
Syöttöjännitealue (enimmäismäärä) |
± 13 V (± 15 V syöttö) |
0V - (V+ - 1,5 V) (30 V syöttö) |
LM741 Sisäinen piiri

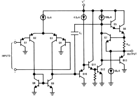
LM741 integroi monimutkaisen sisäisen suunnittelun, jossa on pari NPN -transistoreita, jotka puskuroivat PNP: n transconduktanssivahvistuksen vaiheen.Lisäksi nykyinen peili jakautuu symmetrisesti erilaiseen vahvistimeen, kun taas erillinen virta lähde käyttää syöttövaihetta, lisäämällä vakautta ja suorituskykyä.
Sisällyttävät elementit, kuten nykyiset peilit ja PNP -vahvistimet, asettavat LM741: lle toiminnalliset rajoitukset.Tulojännitteen on oltava vähintään 2 V: n negatiivisen syöttökiskon yläpuolella näiden komponenttien jännitekasvien johtuen.Yhden tarjonnan toiminnoissa käytetään tulojännitteitä yli 1,5 V.NPN -transistoripuskurijärjestely lisää esijännitystä, mikä vaikuttaa vahvistimen tehokkuuteen.
LM358 Sisäinen piiri

LM358 omaksuu ainutlaatuisen lähestymistavan "kahdesti" puskuroituun vaiheeseen, joka minimoi tehokkaasti puolueellisuusvirrat.Syöttövaiheessa PNP-transistorit ylläpitävät emitterijännitteensä noin 0,6 V: lla, vaikka tulojännite on nolla, varmistaen matalan jännitteen toiminnan.Tämä kokoonpano hyödyntää ylimääräisiä PNP-puskuritransistoreita tasaisen diodin pudottamiseksi ja suojaa tulovirran peiliä mahdollisista pienjännitehäiriöistä.
|
Ominaisuus |
LM741 |
LM358 |
|
Kaksikerroksinen toiminta |
Kyllä |
Kyllä |
|
Yksitoimitus |
Ei |
Kyllä |
|
Tulollisen yhteisen tilan alue |
Ei sisällä kumpaakaan syöttökiskään, sen on oltava vähintään 2 V
ylä- ja alapuolella |
Sisältää negatiivisen syöttökiskon, nousee alle 1,5 V
Positiivinen tarjontakaite |
|
Puolueellisuusvirta |
Suhteellisen korkeampi |
Suhteellisen alhaisempi |
|
Suositellaan uusille malleille |
Ei, vanhempi osa |
Kyllä, yleiskäyttöinen, helposti saatavilla oleva ja halpa |
|
Vahvistinpaketti |
Yksi vahvistin pakkauksessa |
Kaksoisvahvistimet yhdessä paketissa, quad saatavilla |
Valinta LM741: n ja LM358: n välillä OP-vahvistimia riippuu viime kädessä projektisi erityisvaatimuksista.Vaikka LM741: n vankka muotoilu ja korkea käännekortti tekevät siitä ihanteellisen nopeaan ja tarkkuussovellukseen, LM358: n energiatehokkuus ja yksikerroksinen toiminta tarjoavat suuremman joustavuuden pienitehoisille, kannettaville ja sulautetuille järjestelmille.Niiden erillisten vahvuuksien ymmärtäminen auttaa sinua optimoimaan suorituskyvyn, tehokkuuden ja kustannusten optimointia erilaisissa elektronisissa piireissä.Tarvitsetko korkeataajuista tarkkuutta tai pienitehoista monipuolisuutta, molemmat op-vahvistimet tarjoavat luotettavia ratkaisuja eri skenaarioissa.
LM741 toimii vertailuna arvioimalla tulojännitetasot sen määrittämiseksi, ovatko ne korkeammat vai alhaisemmat.Tässä operatiivisessa vahvistimessa IC sisältää 8 erillistä nastaa.Konteksteissa, jotka vaativat tarkkaa kynnyksen havaitsemista, kuten analogista laskentaa ja instrumentointia, se tarjoaa luotettavan suorituskyvyn, koska se on sisäänrakennettu taajuuskorjaus ja tukevuus palautekonfiguraatioihin.Sen tehokkuus differentiaalisissa monistusasetuksissa on tehnyt LM741: n niitistä erilaisissa tekniikan sovelluksissa.Sen laajalle levinnyt käyttö korostaa sen dynaamista roolia tarkkojen jännitevertailujen ja voimakkaan signaalinkäsittelyn varmistamisessa.
LM358 on todellakin pienitehoinen kaksoiskäyttövahvistin, jossa on kaksi korkean ja taajuuden kompensoitua op-vahvistinta.Se on erinomainen signaalin puskurointiin ja monistuksessa piirien, kuten jännitekertailijoiden, aktiivisten suodattimien ja jännitekontrolloiduissa oskillaattorissa (VCO).Sen alhainen virrankulutus ja kyky toimia monilla jännitteillä tekevät siitä poikkeuksellisen tehokkaan signaalin ilmastointipiireissä.Tämä kaksinkertainen op-vahvistus on enimmäkseen hyödyllistä akkukäyttöisissä järjestelmissä ja kannettavissa laitteissa.Äänisignaalinkäsittelyssä LM358 on tunnistettu merkittävästi signaalin selkeyden ja eheyden parantamiseksi.
LM741/LM741A: lla VS = ± 15 V: n käyttölämpötila -alue on −55 ° C - +125 ° C.LM741C/LM741E: lle tekniset tiedot koskevat 0 ° C: ssa +70 ° C: seen.Nämä lämpötila -alueet antavat LM741: lle mahdollisuuden toimia luotettavasti eri ympäristöolosuhteissa, mikä tekee siitä mukautuvan sekä teollisuus- että kaupallisiin sovelluksiin.Optimaalisen syöttöjännitteen ylläpitämistä käytetään op-AMP: n suorituskyvyn vakauden ja pitkäikäisyyteen, jota tukee laaja kenttäkäyttö.Tehokkaat lämmönhallintakäytännöt voivat edelleen pidentää näiden laitteiden operatiivista käyttöikää.
Lähetä kysely, vastaamme heti.
21.10.2024
21.10.2024
18.04.8000 147760
18.04.2000 111973
18.04.1600 111351
18.04.0400 83741
01.01.1970 79527
01.01.1970 66935
01.01.1970 63086
01.01.1970 63025
01.01.1970 54092
01.01.1970 52166