
Se LM3900 on monipuolinen Quad -vahvistinryhmä, joka on suunniteltu tehokkaaseen toimintaan laajan jännitespektrin ja useita syöttökokoonpanoja, mukaan lukien yhden ja jaetut tarvikkeet.Sen suunnittelu minimoi virtaviemärin syöttöjännitteestä riippumatta, mikä varmistaa huomattavan lähtöjännitteen ja merkittävän kaistanleveyden.Jokainen tämän taulukon vahvistin on taajuuden kompensoitu ja sillä on suuri vahvistus, joten se sopii erilaisiin sovelluksiin.
Yksi LM3900: n määrittelevistä ominaisuuksista on sen sopeutumiskyky eri jännitealueille.Tämä sopeutumiskyky tekee siitä tarvittavan skenaarioissa, joissa toimitusjännitteet vaihtelevat merkittävästi.Eri kentät ovat havainneet sen johdonmukaisen suorituskyvyn, jopa epävakissa jännitekallisissa olosuhteissa, mikä osoittautuu hyödylliseksi dynaamisissa ympäristöissä.Tämä ominaisuus varmistaa, että LM3900 on edelleen luotettava sovelluksissa, jotka vaativat tarkkuutta ja vakautta.
Jokainen LM3900-taulukon vahvistin on taajuuden kompensoitu, auttaen vahvistimien vakauttamisessa ja värähtelyjen estämisessä vaihtelevien taajuuksien välillä.Korkean voiton näkökulma takaa vahvistimen kyvyn lisätä heikkoja signaaleja voimakkaampaan tasoon.Ääni-, viestinnän ja signaalinkäsittelyn maailmoissa löydät tämän korkean voiton kyvyn olla enimmäkseen arvokas.Käytännön sovellukset paljastavat, että tämä suuri voitto on edelleen joustava, jopa veroympäristöissä, joissa signaalin eheyden ylläpitäminen on vakavaa.

|
Pinanumero |
Nimeä |
Kuvaus |
|
1 |
1in+ |
Ei-invervonta
Tulo 1 |
|
2 |
2in+ |
Ei-invervonta
Tulo 2 |
|
3 |
2in- |
Käänteinen
Tulo 2 |
|
4 |
2ut |
Tulos
Nasta 2 |
|
5 |
1out |
Tulos
Nasta 1 |
|
6 |
1 |
Käänteinen
Tulo 1 |
|
7 |
Hölynpöly |
Pohja
Nasta |
|
8 |
3in- |
Käänteinen
Tulo 3 |
|
9 |
3out |
Tulos
Nasta 3 |
|
10 |
4ut |
Tulos
Nasta 4 |
|
11 |
4in- |
Käänteinen
Tulo 4 |
|
12 |
4in+ |
Ei-invervonta
Tulo 4 |
|
13 |
3in+ |
Ei-invervonta
Tulo 3 |
|
14 |
VCC |
Positiivinen
Toimitusjännite |



LM3900 tukee laajaa syöttöjännitealuetta, joka ulottuu 4 VDC: stä 32 VDC: hen tai ± 2 VDC: hen ± 16 VDC: hen.Tämä joustavuus on korvaamaton eri sovelluksissa, ja siihen mahtuu sekä pienijännite- että korkeajännitejärjestelmät.Voit usein kohdata monipuoliset virtalähde -skenaariot, mikä tekee LM3900: sta monipuolisen valinnan saumattomaan integrointiin moniin ympäristöihin ilman merkittäviä uudelleensuunnittelutarpeita.Yrityksille tämä sopeutumiskyky yksinkertaistaa tuotelinjoja, minimoimalla useiden erillisten komponenttien tarve ja logististen taakkojen lieventäminen.
LM3900: n ylläpitäen johdonmukaisen syöttövirran käyttöjännitealueella, ja se on erinomainen voimaherkällä sovelluksilla, kuten akkukäyttöisissä laitteissa.Sen ennustettava nykyinen kulutus voi pidentää merkittävästi akun käyttöikää.Tämä vakaus auttaa lämmönhallinnassa ja yleisen piirin vakaana, jota käytetään suunnitteluvaiheessa toimintakysymysten estämiseksi.
LM3900: lla on vähäinen tulopoikkeamavirta 30 NA, mikä tekee siitä sopivan korkean impedanssisignaalilähteisiin ja varmistaa tarkan signaalinkäsittelyn pienellä kuormituksella.Tämä ominaisuus on erityisen hyödyllinen anturin rajapinnassa, missä vaaditaan tarkkoja mittauksia.Voit usein etsiä komponentteja, joilla on alhainen syöttöpoikkeamavirrat vähentämään virheitä matalan virran sovelluksissa, mikä parantaa tuotteiden luotettavuutta ja tarkkuutta.
LM3900 vahvistaa tehokkaasti heikkoja signaaleja korkean avoimen silmukan vahvistuksen ollessa 70 dB, mikä tekee siitä ihanteellisen analogisten signaalinkäsittelytehtävien, kuten audiovahvistus ja anturitietojen ilmastointi.Tämä voitto varmistaa halutun vahvistuksen minimaalisella vääristymisellä.Käytännöllisissä sovelluksissa korkea avoimen silmukan voitto tarjoaa suunnittelun monipuolisuuden, mikä mahdollistaa vankkajen signaalin ilmastointipiirien luomisen, jotka ylläpitävät uskollisuutta ja suorituskykyä.
LM3900: n laaja kaistanleveys on 2,5 MHz Unity-vahvistuksessa, mikä tukee nopean signaalinkäsittelytarpeita.Tämä varmistaa, että vahvistin käsittelee tehokkaasti nopeita ohimeneviä signaaleja ilman huomattavaa menetystä tai vaihesiirtoa, pääaineena televiestintä- ja korkeataajuisia sovelluksia.Arvostat tällaisia kaistanleveysominaisuuksia varmistaaksesi optimaalisen suorituskyvyn dynaamisissa signaaliympäristöissä.
LM3900: n kyky tuottaa huomattava lähtöjännitteen kääntö antaa sille mahdollisuuden ohjata kuormia, joilla on huomattavia jännitevaatimuksia, laajentaen sen yhteensopivuutta eri komponenttien ja piirien kanssa.Tämä kapasiteetti on enimmäkseen edullinen toimilaitteiden tai korkeajännitelaitteiden suhteen, yksinkertaistaen piirin suunnittelua ja parantamalla yleistä tehokkuutta.
Sisäinen taajuuskorjaus LM3900: n sisällä stabiloi sen suorituskyvyn vaihtelevilla taajuuksilla, lieventäen värähteleviä taipumuksia.Kun nämä ominaisuudet yhdistetään luontaiseen oikosulun suojaukseen, ne suojaavat vahvistimen vahingon aiheuttamista vahingoista, jotka johtuvat piirivirheistä, parantaen kestävyyttä ja luotettavuutta.Nämä integroidut suojaukset mahdollistavat kompakti- ja joustavat mallit, mikä heijastaa syvällistä ymmärrystä yleisistä piirivajeista.
LM3900 on vaihdettavissa kansallisten puolijohteiden LM2900- ja LM3900 -mallien kanssa, mikä tarjoaa suunnittelun joustavuuden ja helpon vaihtamisen.Tämä vaihdettavuus virtaviivaistaa hankintaprosessia ja tukee vankkaa varastonhallintaa vähentämällä tuotannon seisokkeja.Yhteensopivien komponenttien hyödyntäminen edistää tehokasta huoltoa ja päivityksiä, koska korvaukset voidaan integroida saumattomasti ilman laajaa uudelleenvalidointia.
|
Tyyppi |
Parametri |
|
Elinkaari
Status |
Aktiivinen
(Viimeksi päivitetty: 2 päivää sitten) |
|
Tehdas
Läpimenoaika |
6
Viikot |
|
Kontakti
Pinnoitus |
Kulta |
|
Asentaa |
Kautta
Reikä |
|
Asennus
Tyyppi |
Kautta
Reikä |
|
Paketti
/ Tapaus |
14-vuotias
(0,300 ", 7,62 mm) |
|
Määrä
nastat |
14 |
|
Käyttö-
Lämpötila |
0 ° C ~ 70 ° C |
|
Pakkaus |
Putki |
|
JESD-609
Koodi |
E4 |
|
Pbfree
Koodi |
Kyllä |
|
Osa
Status |
Aktiivinen |
|
Kosteus
Herkkyystaso (MSL) |
1
(Rajoittamaton) |
|
Määrä
päättämisen |
14 |
|
ECCN
Koodi |
Ear99 |
|
Max
Virran hajoaminen |
1,15 W |
|
Terminaali
Sijainti |
Kaksois- |
|
Määrä
toimintojen |
4 |
|
Toimittaa
Jännite |
15 V |
|
Pohja
Osanumero |
LM3900 |
|
Nasta
Laskea |
14 |
|
Käyttö-
Toimitusjännite |
5V |
|
Määrä
kanava |
4 |
|
Käyttö-
Toimitusvirta |
6,2maa |
|
Nimellinen
Toimitusvirta |
10maa |
|
Voima
Häviö |
1,15 W |
|
Enimmäismäärä
Nykyinen |
10maa |
|
Kaataa
Aste |
20 V/μs |
|
Arkkitehtuuri |
Jännitekappale |
|
Vahvistin
Tyyppi |
Yleinen
Tarkoitus |
|
Nykyinen
- Syöttöpoikkeama |
30na |
|
Jännite
- Syöttö, yksi/kaksois (±) |
4,5v32v
± 2,2 V16V |
|
Tulos
Virta kanavaa kohti |
10maa |
|
Kaistanleveys |
2,5MHz |
|
Yhtenäisyys
Saada kaistanleveys |
2500
kHz |
|
Jännite
Saada |
68.94DB |
|
Keskimäärin
Bias-virran max (IIB) |
0,2μA |
|
Matala |
Ei |
|
Taajuus
Korvaus |
Kyllä |
|
Toimittaa
Jänniteraja-max |
32 V |
|
Matala bias |
Ei |
|
Mikroportti |
Ei |
|
Puolueellisuus
Virta-max (IIB) @25 ° C |
0,2μA |
|
Ohjelmoitava
Voima |
Ei |
|
Kaksois-
Toimitusjännite |
3V |
|
Mitat
(Korkeus) |
5,08 mm |
|
Mitat
(Pituus) |
19,3 mm |
|
Mitat
(Leveys) |
6,35 mm |
|
Paksuus |
3,9 mm |
|
Tavoite
SVHC |
Ei
SVHC |
|
Säteily
Kovettuminen |
Ei |
|
Rouhi
Status |
ROHS3
Vaatimusten mukainen |
|
Johtaa
Vapaa |
Johtaa
Vapaa |
|
Osa
Määrä
|
Valmistaja |
Paketti
/ Tapaus |
Määrä
nastat |
Kaataa
Aste |
Toimittaa
Jännite |
Käyttö-
Toimitusvirta |
Tekniikka |
Pbfree
Koodi |
Määrä
toimintojen |
Näkymä
Verrata |
|
LM3900N
|
Texas
Soittimet |
14-dip (0,300,
7,62 mm) |
14 |
20 V/μs |
15 V |
6.2 Ma |
Kaksisuuntainen |
Kyllä |
4 |
LM3900N VS
LM2900N |
|
LM2900N
|
Texas
Soittimet |
14-dip (0,300,
7,62 mm) |
14 |
20 V/μs |
15 V |
6.2 Ma |
Kaksisuuntainen |
Kyllä |
4 |
LM2900N VS
LM3900N |
|
Lm224ng |
Puolijohteessa |
14-dip (0,300,
7,62 mm) |
14 |
0,6 V/μs |
5 V |
1,4 Ma |
Kaksisuuntainen |
Kyllä |
4 |
LM3900N VS
Lm224ng |
|
LM3900NE4 |
Texas
Soittimet |
Pdip |
14 |
20 V/μs |
15 V |
6.2 Ma |
Kaksisuuntainen |
Kyllä |
4 |
LM3900N VS
LM3900NE4 |
|
LM2900NE4 |
Texas
Soittimet |
Pdip |
14 |
20 V/μs |
15 V |
6.2 Ma |
Kaksisuuntainen |
Kyllä |
4 |
LM3900N VS
LM2900NE4 |


Norton-vahvistimet, jotka tunnetaan myös nimellä virransuojausvahvistimet, ovat erittäin monipuolisia erilaisissa yleiskäyttöisissä sovelluksissa, jotka edellyttävät yhden tarjonnan toimintaa.Hyödyntämällä kääntämistulon eroava virta ulkoisen palautteen vastuksen kautta nämä vahvistimet tuottavat lähtöjännitteen.Lisäksi ne hallitsevat tehokkaasti signaalitasoja maan lähellä tai sen alapuolella yleisen tilan virran vääristymistä käyttämällä.Suojaamiseksi negatiivisilta tuloilta sisäiset transistorit toimivat puristimina.Ulkoinen verkko rajoittaa virran noin –100 µA korkean lämpötilan olosuhteissa.Asianmukaiset piirijärjestelyt ja syöttösarjan vastukset vaaditaan melun aiheuttamien värähtelyjen estämiseksi.Huipun virran rajoittaminen auttaa ylläpitämään järjestelmän eheyttä.
Vaikka laite voi kestää virtauksia jopa 20 mA: iin, pidennetty altistuminen korkeille virroille voi heikentää peilien vahvistusta, etenkin kohonneissa lämpötiloissa.Tämä heikkeneminen korostaa strategisen lämmönhallinnan välttämättömyyttä piirisuunnittelussa.


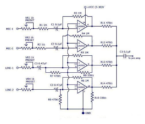
LM3900 -Quad -vahvistin, joka käyttää LM3900 -vahvistinta, hallitsee taitavasti useita äänituloja, mikä osoittaa merkittävää sopeutumiskykyä ja erottelua.Tämä erityinen asetus esittelee neljä erillistä kanavaa: kaksi mikrofonituloa, jotka ovat monimutkaisesti suunniteltu herkkien äänierojen sieppaamiseen ja kaksi suoraa linjatuloa, jotka mahtuvat erilaisiin äänilähteisiin.Lisäpiirit voidaan integroida rinnakkain, mikä mahdollistaa tulojen lukumäärän laajenemisen ja lisää joustavuuden järjestelmään.Jokainen tulo on kytketty LM3900 -vahvistimien kääntämisliittimiin, joissa yksittäiset signaalit monistetaan ennen kuin ne yhdistyvät saumattomasti lähtöön.Lähtö, joka on kytketty yhteen viivaan, jonka vastus on jopa 680 000, johtaa sekoitettuun äänilähtöön minimaalisilla kohinan häiriöillä.Stabiilisuuden varmistamiseksi, kondensaattorit asetetaan strategisesti jokaiseen kanavan tuloon (C1-C4) ja lopulliseen lähtöön (C5).
Korkealaatuisen äänisekoitimen integrointi funktionaaliseen ympäristöön sisältyy huolellinen hienosäätö ja erilaisten suunnittelumallien käsitteleminen.Esimerkiksi matalan kohinan ympäristön luominen edellyttää usein korkean impedanssisolmujen tehokasta pohjaamista ja eristämistä

Tämä äänisekoitin erotetaan useista ominaisuuksista.
• Se toimii laajan syöttöjännitealueella 4 V: stä 32 V: iin, joten se on monipuolinen erilaisille sähkötilanteille.
• Yhteensopivuus kaksoisjännitetuotteiden kanssa, jotka vaihtelevat välillä ± 2,2 V - ± 16 V, tarjoaa huomattavan joustavuuden.
• Pelkästään 30 NA: n alhainen tulopoikkeamavirta varmistaa suuren tuloimpedanssin, vähentäen siten signaalin lastausta.
• Heillä on huomattava korkea avoimen silmukan voitto, joka on 70 dB, se tarjoaa vankan signaalin monistumisen, joka pystyy käsittelemään dynaamisia äänialueita.
• Suunniteltu lähtö-oikosulku suojaa, se estää vahingot vahingossa tapahtuvista oikosulkuista, mikä vahvistaa luotettavuutta.
• Matalan vääristymisen ja hyvän taajuusvasteen saavuttaminen helpottaa yksinkertaisella suunnittelulla, mikä tekee siitä välttämättömän korkean hyväntahtoisuuden äänisovelluksissa.
LM3900 -operatiivisen vahvistimen monipuolisuus loistaa vaihtovirtasignaalin monistuksessa.Sen ainutlaatuinen arkkitehtuuri saavuttaa huomattavan voiton minimoimalla melua ja vääristymiä.Tämä tekee siitä sopivan sekä ääni- että radiotaajuuspiireille.Sen laaja taajuusvaste parantaa erittäin uskollisia äänisovelluksia, mikä varmistaa, että äänen toisto on selkeä ja tarkka.Ne korostavat sen luotettavuutta johdonmukaisen suorituskyvyn toimittamisessa vaihtelevissa ääniympäristöissä, joita vaaditaan sekä studiotallenteisiin että live -ääniasennuksiin.
RC -aktiivisten suodattimien suunnittelussa LM3900: n kyky käsitellä laajaa taajuusaluetta ja ylläpitää vakautta vaihtelevissa kuormitusolosuhteissa erottuu.Nämä suodattimet ovat taitavia poistamaan ei -toivotut taajuudet televiestinnän tai äänenkäsittelyn signaaleista.LM3900: n hyödyntäminen alhaisessa passissa, ylenpäästö-, kaista- tai kaista-stop-kokoonpanoissa antaa tarkan hallinnan suodatinominaisuuksille.Tämä tarkka ohjaus hyödyttää sovelluksia, jotka vaativat korkeaa selektiivisyyttä ja minimaalista signaalin heikkenemistä.
Kolmion, neliön ja pulssin aaltomuotojen tuottamiseksi LM3900 osoittautuu arvokkaasti.Se tuottaa vakaita ja tarkkoja aaltomuotoja, jotka sopivat erilaisiin elektronisiin sovelluksiin, mukaan lukien signaalinkäsittely- ja laboratoriofunktiogeneraattorit.Sen vankka suunnittelu mahdollistaa luotettavan aaltomuodon muodostumisen minimaalisella ajautumisella, vaarallinen jatkuvien kokeellisten tulosten ja laitteen testaamiseksi.Voit usein käyttää LM3900: ta sen kykyyn tuottaa ennustettavia ja toistettavia tuloksia kokeellisessa elektroniikassa.
LM3900: lla on tärkeä rooli kiertokieltomittarien kehittämisessä, laitteissa, joita käytettiin pyörimisnopeuden mittaamiseen.Sen herkkyys ja nopea vasteaika tekevät siitä ihanteellisen kääntämisnopeuden kääntämiseksi luettavissa olevaan sähköiseen signaaliin.Autoteollisuuden tuotanto ja teollisuuskoneet korostavat tarkan nopeuden mittauksen merkitystä suorituskyvyn seurannassa ja turvallisuusvarmuudessa.Voit usein kiittää LM3900: ta sen luotettavuudesta ankarissa ja vaihtelevissa ympäristöolosuhteissa, mikä edistää sen laajaa käyttöä vakavien nopeuden seurantajärjestelmissä.
Digitaalisessa elektroniikassa LM3900 erottuu matalan nopeuden, korkeajännitteisen digitaalisen logiikkaportiksi.Tämä ominaisuus on hyödyllinen skenaarioissa, joissa tavanomaiset matalan jännitteen logiikkaportit ovat heikommassa asemassa, pääasiassa suuritehoisissa sovelluksissa tai ympäristöissä, joissa on huomattava sähkömelu.Voit kertoa, että LM3900 tarjoaa vankan ratkaisun logiikkaoperaatioihin, varmistaen järjestelmän eheyden ja vakauden.Laitteen joustavuus ja kestävyys korkeajännitteisten signaalien käsittelyssä vaarantamatta suorituskykyä ovat usein havaittuja varoja monimutkaisten elektronisten järjestelmien hallinnassa.

Texas Instruments, jonka pääkonttori on Dallasissa, Texasissa, erottuu näkyväksi puolijohteiden ja integroitujen piirien valmistajana ja valmistajana globaaleille markkinoille.Kymmenen parhaan puolijohdevalmistajan joukossa Texas Instruments kiinnittävät huomattavan keskittymisen analogisiin siruihin ja sulautettuihin prosessoriin muodostaen suurimman osan sen tulovirrasta.
Vuonna 1930 nimellä Geofysical Service Incorporated, Texas Instruments keskittyi alun perin seismiseen etsintätekniikkaan.Ajan vuorovesien siirtyessä yritys muutti myöhemmin puolustuselektroniikkaan ennen kuin lopulta puolijohdeteollisuus oli uranuurtanut 1950 -luvulla.1980 -luvulla tarkoituksellinen kääntö analogisille ja sulautetuille prosessoreille vahvisti sen maineen ja kilpailukykyisen asenteen teollisuudessa.
Texas -instrumentit ovat erinomaisia analogisissa siruissa, jotka muuntaavat todelliset signaalit, kuten ääni, lämpötila ja paine digitaaliseksi tietoksi elektronisten laitteiden suhteen.Yhtiöllä on myös asiantuntemusta sulautettujen prosessorien kanssa, joita käytetään sovelluksissa autoteollisuudesta teollisuusautomaatioon.
LM324 (A), 224, 2902 (V), NCV2902.pdf
LM3900 integroi neljä kaksoislähetystä, sisäisesti kompensoituja vahvistimia, jotka on suunniteltu yhden laitteen toimintaan.Se tarjoaa merkittäviä lähtöjännitevaihteluita.Se sisältää nykyisen peilin invertoattoman tulotoiminnon, se hoitaa monimutkaiset monistustehtävät tehokkaasti, mikä tekee siitä monipuolisen sovelluksen monille.
Norton-vahvistin, joka tunnetaan myös nimellä virran erotusvahvistin, sisältää kaksi matalan impedanssivirran tuloa ja yhden matalan impedanssin jännitteen lähtöä.Lähtöjännite on suoraan verrannollinen tulovirtojen väliseen eroon.Tämä malli soveltuu sovelluksiin, jotka vaativat tarkan nykyisen erottelun.Nämä vahvistimet tarjoavat luotettavan ratkaisun tiettyihin signaalinkäsittelytehtäviin, mikä parantaa toiminnan tarkkuutta ja tehokkuutta.
LM3900: n toimintalämpötila -alue kattaa 0 - 70 astetta.Tämä laaja valikoima tukee suorituskyvyn vakautta eri ympäristöolosuhteissa, mikä tekee siitä mukautuvan erilaisiin käytännön skenaarioihin.
LM3900 sisältää neljä Norton -operatiivista vahvistinta.Tämä kokoonpano tukee monimutkaisia signaalinkäsittelysovelluksia yhdessä integroidussa piirissä.Suunnittelu parantaa tehokkuutta, mikä tekee siitä sopivan sekä yksinkertaisille että monimutkaisille järjestelmille.
Kyllä, LM3900 voi toimia jaetuilla tarvikkeilla.Tämä joustavuus mahdollistaa räätälöityjen virtalähteen kokoonpanot, vastaavan piirin tarpeiden tyydyttämisen ja optimaalisen suorituskyvyn varmistamisen eri olosuhteissa.
Syöttöjännitteellä on minimaalinen vaikutus LM3900: n virran viemäriin.Tämä ominaisuus varmistaa vakaan toiminnan ja johdonmukaisen suorituskyvyn riippumatta syöttöjännitteen vaihtelusta.Tällainen vakaus osoittautuu hyödylliseksi todellisissa sovelluksissa, joilla on vaihtelevat virransyöttöolosuhteet, luotettavuuden ja tehokkuuden ylläpitäminen.
Lähetä kysely, vastaamme heti.
14.10.2024
14.10.2024
18.04.8000 147757
18.04.2000 111931
18.04.1600 111349
18.04.0400 83719
01.01.1970 79508
01.01.1970 66886
01.01.1970 63010
01.01.1970 62984
01.01.1970 54081
01.01.1970 52109