
Se LM3524 Se on suunnittelun eteneminen, joka tarjoaa parannettua suorituskykyä ja innovatiivisia ominaisuuksia pitäen samalla PIN -yhteensopivuuden edellisten 3524 -mallien kanssa.Tämä päivitetty kokoonpano vähentää riippuvuutta ulkoisista komponenteista, joita aikaisemmat versiot usein vaativat.Hienostuneella rakenteellaan LM3524 parantaa sekä tehokkuutta että luotettavuutta.Monet ovat hyödyntäneet näitä parannuksia eri sovelluksilla, mikä mahdollistaa virtaviivaisemmat piirimallit.Esimerkiksi edistyneiden lämmönhallintaominaisuuksien sisällyttäminen varmistaa stabiilisuuden lämpötilan vaihtelun keskellä, mikä on yleinen ongelma, joka löytyy teollisuusasetuksista.
Nämä päivitykset johtavat käytännön etuihin.Pienemällä komponenttien lukumäärää LM3524 alentaa potentiaalisten vikojen riskiä, mikä lisää moottorien järjestelmien yleistä kestävyyttä.Tämä ominaisuus on erityisen houkutteleva auto- ja ilmailualan teollisuudessa, jossa luotettavuus on erittäin tärkeä merkitys.Näiden järjestelmien käyttöönottamisesta saadut näkemykset edistävät usein suunnittelumenetelmien hienosäätöön, mikä edistää jatkuvaa parannusta koskevaa ympäristöä.
Nämä edistykset heijastavat laajempaa liikettä kohti tehokkaampia suunnittelukäytäntöjä elektronisissa komponenteissa.Keskittymällä lisäkomponenttien tarpeen vähentämiseen LM3524 ei vain yksinkertaista kokoonpanoa, vaan myös vähentää kustannuksia ja avaruusvaatimuksia, koska laitteet vähenevät edelleen.Suorituskyvyn ja monimutkaisuuden välinen vuorovaikutus osoittaa jatkuvan teeman suunnittelussa, tasapainon saavuttamiseksi innovaatioiden kautta.
Olla LM3524DM
Olla TL594CDR2G
Olla LM3524DM/NOPB
Olla LM3524DMX
Olla LM3524DMX/NOPB

|
Pinanumero |
Nimeä |
Funktio |
|
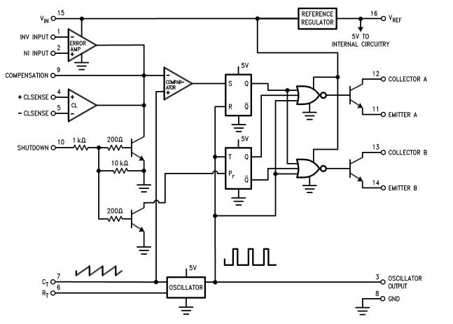
1 |
Inv -syöttö |
Käänteinen syöttö sisäiseen virhevahvistimeen, jota käytetään
Palaute, joka vaatii käänteisen signaalin. |
|
2 |
Syöttö |
Sisäisen virheenvahvistimen ei-invertoimaton tulo,
tyypillisesti kytketty vertailujännitteeseen. |
|
3 |
OSC -lähtö |
Tulostaa neliöaalton sisäisestä oskillaattorista
PWM -ajoitus tai synkronointi. |
|
4 |
Cl -järki |
Aistit lähtövirran virran rajoittaville ominaisuuksille
Suojaa laite ja kuorma. |
|
5 |
-CL -merkitys |
Toimii CL -mielessä, jotta ne tarjoavat differentiaalivirran
parannetun tarkkuuden tunnistaminen. |
|
6 |
R1 |
Liitäntäpiste ulkoiselle vastukselle, joka asettaa
Oskillaattorin taajuus C1: llä. |
|
7 |
C1 |
Yhteyspiste ulkoiselle kondensaattorille, joka asettaa
Oskillaattorin taajuus R1: llä. |
|
8 |
Hölynpöly |
Yhteinen vertailupiste ja alhaisin potentiaali
elektroninen järjestelmä. |
|
9 |
Sammutus |
Ohjaa ulostulon sammuttamista ja asettaa sirun
pienitehoisessa tilassa. |
|
10 |
Korvaus |
Yhdistää korvausverkon palautteen vakauttamiseksi
Silmukka ja paranna ohimenevää vastetta. |
|
11 |
Päästö A |
Sisäisen NPN -transistorin A emitter, tyypillisesti
kytketty maahan. |
|
12 |
Keräilijä a |
Sisäisen NPN -transistorin A keräilijä, jota käytetään
Ulkoisen piirin tai kuorman ajaminen. |
|
13 |
Keräilijä B |
Sisäisen NPN -transistorin B keräin, jota käytetään
kaksikanavaiset sovellukset. |
|
14 |
Emitteri B |
Sisäisen NPN -transistorin B emitter, myös kytketty maahan. |
|
15 |
Vref |
Tarjoaa vakaan referenssijännitteen muihin osiin
piiri. |
|
16 |
Virallinen |
Syöttöjännitetulo LM3524: lle, virran sisäinen
piiri. |



Inverterit ja muuntimet hyötyvät LM3524: stä sen taitavan tehonsäädännön vuoksi.Sekä teollisuus- että asunto -olosuhteissa he muuntavat DC: n AC: ksi tai AC: ksi DC: ksi hienovaraisesti.LM3524 parantaa suorituskykyä varmistamalla johdonmukainen jännite, säilyttäen siten järjestelmän eheyden ja vähentämällä energiajätteitä.
Kehitettäessä virtalähteet LM3524: llä on rooli.Sen taito korkeataajuisen vaihtamisen hallinnassa johtaa kompakteihin malleihin, jotka säilyttävät tehokkuuden.Tämä innovaatio sopii moderniin elektroniikkaan laskentalaitteista televiestintälaitteisiin tarjoamalla laajan hyödyllisyysalueen.
LM3524 tuo tarkkuuden moottorin hallintaan, mikä parantaa nopeuden ja vääntömomentin säätelyä harjattomissa tasavirtamoottoreissa.Sen osallistuminen lisää koneiden ja kuljetuksen tehokkuutta, lisäämällä kehitystä sähköajoneuvojen tuotannossa ja edistämällä kestävää tekniikkaa.
LM3524: n puhdistettu ohjaus on käyttö robotiikassa ja drooneissa, joissa nopea vastaus ja luotettava voima ovat välttämättömiä.Varmistamalla, että autonomiset järjestelmät suorittavat tehtäviä tarkkuudella, se tukee sovelluksia, kuten valmistusautomaatio ja ilmatiedonkeruu.
Osana Buck-boost-säätimiä LM3524 mahdollistaa sileät siirtymät syöttöjännitteiden välillä, mikä parantaa virtalähteen monipuolisuutta.Sen ulottuvuus ulottuu kulutuselektroniikasta teollisuusjärjestelmiin säilyttäen yhdenmukaiset jännitetasot, joissa esiintyy lajiketta.
Aurinkoenergiajärjestelmissä LM3524 optimoi aurinkosähkötehokkuuden säätelemällä DC -lähtöä.Tätä kykyä käytetään vaihtelevissa auringonvalo -olosuhteissa, mikä varmistaa maksimaalisen tehonhaun ja tukemisen uusiutuvaan energiaan luotettavammilla aurinkoenergian asennuksilla.
Akkulatureille LM3524 varmistaa tarkan virran ja jännitteenohjauksen, mikä auttaa pidentämään akun käyttöikää ja turvallisuutta.Se löytää käyttöä sovelluksissa, jotka vaihtelevat kannettavasta elektroniikasta sähköajoneuvoihin, edistäen kannettavia voimaratkaisuja.
Monimuotoisten rooliensa kautta LM3524 osoittaa tehokkaan voimanhallinnan teknologisessa kehityksessä.Sen integrointi lisää innovaatiota ja tehokkuutta lukuisilla aloilla korostaen sen roolia nykyaikaisissa elektronisissa ratkaisuissa.

LM3524 ja SG3524 ovat molemmat suosittuja PWM (pulssin leveyden modulaatio) -ohjaus ICS: ää, jota käytetään yleisesti kytkemällä virtalähteitä ja DC-DC-muuntimia.Nämä IC: t tarjoavat samanlaisia ydintoimintoja, integroimalla komponentit, kuten laivan oskillaattorin, jännitteen viitteet, virhevahvistimet, vertailut ja lähtöohjauskytkimet, mikä tekee niistä hyvin sopivia erilaisiin virtalähteen sovelluksiin.Vaikka molemmat toimivat samanlaisella jännitealueella, LM3524 toimii välillä 8 V - 40 V, kun taas SG3524 tarjoaa hiukan kapeamman alueen 8 V - 35 V.Molemmissa laitteissa on säädettävä taajuus vaihtelee ulkoisten komponenttien kautta ja tarjoavat kaksoiskomplementaarisia lähtöjä ajotehotransistoreille, kuten MOSFET: ille.Lisäksi ne sisältävät suojaominaisuudet, kuten alajännitteen lukitus ja ylimääräiset suojaukset luotettavan toiminnan varmistamiseksi.Näitä IC-arvoja käytetään laajasti DC-DC-muuntimissa, virtalähteiden, akkulaturien ja moottorin ohjausjärjestelmien vaihtamisessa.SG3524: tä suositaan kuitenkin usein uusille malleille sen joustavuuden, vakauden ja kattavan suunnittelun tuen vuoksi, kun taas LM3524 on suositeltava vanhoissa järjestelmissä, jotka vaativat yhteensopivuutta olemassa olevien asetusten kanssa.
|
Tyyppi |
Parametri |
|
Asentaa |
Pintakori |
|
Paketti/kotelo |
16-SOIC (0,154, 3,90 mm leveys) |
|
Kytkentä/taajuus |
350 kHz |
|
Pakkaus |
Putki |
|
PD-vapaa koodi |
ei |
|
Kosteuden herkkyystaso (MSL) |
1 (rajoittamaton) |
|
ECCN -koodi |
Ear99 |
|
Terminaalin sijainti |
Kaksois- |
|
Huippukäyttölämpötila (CEL) |
235 |
|
Synkroninen tasasuuntaaja |
Ei |
|
Kytkimen kokoonpano |
Työntää |
|
Leveys |
3,9 mm |
|
ROHS -tila |
Ei-ROHS-yhteensopiva |
|
Asennustyyppi
|
Pintakori |
|
Nastat |
16 |
|
Käyttölämpötila |
0 ° C ~ 125 ° C |
|
JESD-609-koodi |
E0 |
|
Osien tila |
Vanhentunut |
|
Päätteiden lukumäärä |
16 |
|
Terminaalipinta |
Tina/lyijy (SN/PB) |
|
Terminaalimuoto |
Lokisiipi |
|
Taajuus |
350 kHz |
|
Funktio |
Askel, askel alaspäin |
|
Lähtöjännite |
18 V |
|
Tulojännite |
20 V |
|
Lähtökokoonpano |
Positiivinen tai negatiivinen |
|
Jännite - Syöttö (VCC/VDD) |
8v ~ 40 V |
|
Hallintaominaisuudet |
Nykyinen raja, käyttöön, taajuuden hallinta |
|
Topologia |
Buck, lisää |
|
Tulojännite (max) |
40 V |
|
Nousuaika |
200 ns |
|
Syksyaika (tyypi) |
100 ns |
|
Max -käyttöjakso |
49% |
|
Saavuttaa SVHC: n |
Ei svhc |
|
Lyijyvapaa |
Sisältää lyijyä |

LM3524D: ssä on joustava 5 V: n jännitesäädin, joka on suunniteltu suojaamaan oikosulkuilta.Se varmistaa sisäisten piirien vakaan toiminnan tarjoamalla luotettavan ulkoisen viitteen.Tapauksissa, joissa syöttöjännite laskee alle 8 V: n, on suositeltavaa ohjata 5 V: n referenssi suoraan ohittaen säätimen.Tämä toiminta voi parantaa tehokkuutta pienjännitekohtaisissa olosuhteissa, yleinen strategia komponenttien stressin ja pidentämisen pidentämiseksi.
Kun syöttöjännitteet, jotka ylittävät 6 V tai 8 V, ulkoisen jännitteen säätelymenetelmän käyttäminen tulee hyödylliseksi.7805 IC: n hyödyntäminen saavuttaa tämän tarjoamalla räätälöityä sääntelyratkaisua.Hienottamalla 7805 tiettyjen piiritarpeiden täyttämiseksi voidaan saavuttaa parempi suorituskyky ja luotettavuus.Tämä joustavuus heijastaa sovelluksia, joissa vaihtelevat jännitetasot edellyttävät tarkkaa valvontaa.
LM3524D sisältää oskillaattorin, jonka taajuus määrää ulkoinen vastus (RT) ja kondensaattori (CT).Lähtötaajuuden laskeminen toimitetulla kaavalla mahdollistaa suuremman komennon ja sopeutumiskyvyn, täyttäen monipuoliset piirisuunnitteluvaatimukset.Tämä näkökohta korostaa komponenttien valinnan ja säätämisen merkitystä tarkasti tavoitteiden operatiivisten standardien saavuttamiseksi, joka on tekniikan tunnettu toiminta toiminnallisuuden ja suorituskyvyn parantamiseksi.
LM3524 on erittäin mukautuva PWM -ohjain, joka työntää virranhallintatekniikan rajat edistyneillä ominaisuuksilla ja laajalla sovellettavuudella.Sen PIN -yhteensopivuus aiempien mallien kanssa ja parannettu suorituskyky tekevät siitä suositun valinnan olemassa olevien järjestelmien päivittämiseen.Ohjaimen monipuoliset sovellukset inverttereistä ja muuntimista robotiikkaan ja aurinkoenergiaohjaimiin korostavat sen roolia nykyaikaisessa elektroniikassa.Vertailu SG3524: ään esittelee sen erityisiä etuja joustavuudessa ja toiminta -alueella.LM3524 erottuu pääkomponentiksi teknologisen innovaatioiden, tehokkuuden ja kestävyyden ajamisessa eri toimialoilla.
Lähetä kysely, vastaamme heti.
25.10.2024
24.10.2024
19.04.8000 147781
19.04.2000 112055
19.04.1600 111352
19.04.0400 83810
01.01.1970 79621
01.01.1970 66992
01.01.1970 63117
01.01.1970 63055
01.01.1970 54097
01.01.1970 52205