
Tarina JRC4558 Osoittaa sinut, koska se toimii suositeltavana kaksoisoperaatiovahvistimena.Sen houkutus on huomattava jännitevahvistus ja vaikuttavasti korkeat tuloimpedanssit, joita se tarjoaa.Tämä piidakalvon integroitu piiri on näkyvästi lukemattomissa ääni- ja elektronisissa piireissä, ja siinä on sopeutumiskyky, ja paketit, kuten SOP ja DIP, parantavat sen vetovoimaa polkimen piirimalleissa.Houkuttelevien eritelmien joukossa ovat 100 dB: n jännitteenvahvistus, vieraanvarainen tuloimpedanssi, joka on 5 megaohmit ja joustava virtalähde -alue ± 4 V - 18 V.Nämä ominaisuudet yhdistettynä kohtuuhintaisuuteen tekevät siitä enimmäkseen houkuttelevan tiedossa olevien silmissä.
JRC4558: n tavallisella 8-nastaisella asennuksella on sulavasti monimutkaisia piirejä.Tappi 8 on osoitettu positiiviselle virtalähteen syöttölle.Tappi 4 palvelee negatiivista tehontuloa.Lähtötapit 1 ja 7 jaetaan kahden operatiivisen vahvistimen kesken.Kääntävät tulot on osoitettu nastaihin 2 ja 6. Muistamattomat tulot löytävät kotinsa nastailla 3 ja 5. Sisäisen korvauksen ja huomattavan syöttöimpedanssin avulla jokainen operatiivinen vahvistin varmistaa kiitettävän suorituskyvyn monimuotoisilla virtalähdetilanteilla.
JRC4558 askeleen päässä ihanteellisen operatiivisen vahvistimen arkkityypistä, mutta sen suurin jännitteenvahvistus 100 db ja 1,7 V/μs: n läpimurto tarjoaa osuvasti useimpiin ääni- ja signaalinkäsittelytehtäviin tarvittavan päätilan.Sen tapana tuottaa suurempia lähtöjännitteitä tulon yli vie sen vahvistimiin, vertailijöihin ja integraattoreihin kattavat sovellukset.Friedrich on toiminnassaan yksittäisellä +5 V: n voimalaitoksella varovasti -5v -vastineen tarpeen, joka toistaa nykyaikaisia taipumuksia virtaviivaista, energiatehokkaalle suunnittelulle.

|
Nro |
Nimeä |
PIN -PIN -kuvaus |
|
1 |
Ulos (a) |
OP-vahvistin a lähtötappi |
|
2 |
Tulon kääntäminen (a) |
OP-AMP: n kääntyvä syöttötappi |
|
3 |
Ei-inverkong tulo (a) |
OP-AMP: n ei-invertoimaton tulotappi |
|
4 |
Voima (-vs) |
Maa- tai negatiivinen syöttöterminaali |
|
5 |
Viite |
OP-AMP B: n ei-invertoimaton tulotappi |
|
6 |
Tulos |
OP-AMP B: n käänteinen syöttötappi |
|
7 |
Teho (+vs) |
OP-AMP B: n lähtötappi |
|
8 |
+Vs. |
Positiivinen tarjontapääte |
|
Ominaisuus |
Määritelmä/yksityiskohta |
|
Jännitesyöttöalue |
± 5 V - ± 15 V |
|
Kaistanleveys |
3MHz |
|
Operatiivisten vahvistimien lukumäärä |
Kaksi (kaksoisoperaatiovahvistimet yhdessä pakkauksessa) |
|
Integroitu piirimuoto |
8-nastainen IC |
|
Käyttölämpötila -alue |
0 ° C - 70 ° C |
|
Läikkyä |
1,7 V/µs |
|
Signaalijännitteen vahvistus |
Jopa 100 dB |
|
Saatavilla olevat paketit |
8-nastainen SOP- ja upotuspaketit |
|
Taajuuskorvaus |
Ei vaadittu |
|
Latch-up-ongelmat |
Ei yhtään |
|
Nykyinen kulutus |
Matala |
|
Virtalähteen yhteensopivuus |
Tukee yhden ja kaksoisvirtalähteen asetuksia |
|
Differentiaalijännitealue |
Laaja valikoima suurella yhteisen tilan majoituksella |
|
Parametrien seuranta |
Määriteltyjen lämpötila -alueiden välillä |
|
Vaiheen ja vahvistussovitus |
Varmistettu vahvistimien välillä |
|
Syöttötransistorit |
Matala-kohinan |
|
Maksaa |
Huomattavasti kustannustehokas |
|
Kohdesovellus
|
Kannettavat ja akkukäyttöiset laitteet |
|
Pin -yhteensopivuus |
Teollisuusstandardi;Yhteensopiva LM358: n ja MC1458: n kanssa |
|
Luotettavuus |
Todistettu kaupallisissa laitteissa ja laitteissa |
OllaNE5532
OllaLM158
OllaLM158a
OllaLM358
OllaLM358A
OllaLM2904
OllaLM2904Q
OllaLM4558
OllaLM74
JRC4558 OP-AMP esittelee joustavuuttaan monissa ympäristöissä, mukautuen tehokkaasti autojärjestelmissä signaalin monistumisen parantamiseksi.Sen luotettava suorituskyky jatkuu jopa ajoneuvojen toiminnan haastavissa olosuhteissa varmistaen saumattoman matkan.Maapallon viitattuissa järjestelmissä OP-AMP: tä on erinomainen tarjoamalla vakautta ja johdonmukaisuutta, pääasiassa silloin, kun eri komponenttien tarkkuutta etsitään.Voit perehtyä samanlaisten op-vahvistusten erotteluihin ja tunnistaa, että tällaisen luotettavuuden saavuttaminen sisältää usein huolellisesti tietyille toiminta-asetuksiin soveltuvien komponenttien valitsemisen.
JRC4558: n integrointi kannettaviin laitteisiin tuo edun pienen virrankulutuksen, ominaisuuden, joka pidentää akun käyttöikää ja hyödyntää kuluttajien toiveita mukavuuden ja kestävyyden vuoksi.Signaalitehtävien vahva käsittely energiatehokkuuden ylläpitämisessä ansaitsee sinulta, joka keskittyy kannettavan tekniikan hienosäätöön.Laitteet, kuten digitaaliset signaaliprosessorit, valjastavat op-AMP: n parempia integraatioominaisuuksia, sekoittaen saumattomasti innovaatiota.
JRC4558 löytää kapeansa näytteessä ja pitää piirejä, avaimen analogisissa digitaalisissa muuntoprosesseissa, jotka tukevat nykyaikaista viestintää.Tämä OP-AMP: n poikkeuksellinen muotoilu helpottaa tarkkuutta ja minimaalista signaalin vääristymistä, näkökohtia, joita voit arvostaa yrittäessäsi tarkkuutta signaalinkäsittelytyössä.Tämä varmistaa, että digitaalisen viestinnän pelastuslinja on häiriöttömästi.
Tunkeutumishälytysten sisällä JRC4558 erottuu sen herkkyydestä ja reaktiivisuudestaan ympäristömuutoksiin.Voit arvostaa komponentteja, jotka takaavat minimaalisen ylläpidon, ylläpitäen niiden valppautta luvattoman pääsyn suhteen.Piirin leipälevyystävällinen luonto kannustaa helppoa prototyyppiä ja optimointia auttaen sinua pyrkimyksissäsi luotettaviin ratkaisuihin.
Audio-sekoittimien ja tallentimien maailmassa erittäin hyväntuoteisen äänen kysyntä täyttää JRC4558, jolla on arvokas rooli kuulon kokemuksen rikastuttamisessa.Voit usein korostaa OP-AMP: n roolia äänen parantamisessa, muuttamalla heikot äänisignaalit artikuloituiksi lähdöiksi.Sen merkitys ulottuu DVD -pelaajiin korostaen sen vaikutusta viihdeteknologiaan tarjoamalla kiehtovan kuuntelukokemuksen.
Näiden erityisten käyttötapojen lisäksi JRC4558 vakuuttaa sen roolin toimintojen generaattoreiden, vertailijöiden ja instrumentointipiirejen käsityössä, mikä kuvaa sen sopeutumiskykyä.Pitkäkestoiset ajastimet ja multivibraattorit hyödyntävät myös op-AMP: n vakautta ja tarkkuutta.Löydät täyttymisen JRC4558: n kyvystä tarjota kattavia ratkaisuja eri piirimalleissa, mikä mahdollistaa virtaviivaiset lähestymistavat monimutkaisissa integroiduissa järjestelmissä.
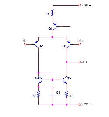
Syöttökokoonpanon alkuvaiheessa pitkäpäällinen parin (LTP) differentiaalivahvistin tekee yhteistyötä nykyisen peilin kanssa, joka on laajalti juhlittu sen taitavuuteen ylläpitää ja parantaa syöttösignaalien uskollisuutta.Tämä kokoonpano integroi komponentit, kuten Q1, Q2, Q3, Q4, Q5, R1, R2, R3 ja C1, tasapainoisen signaalinkäsittelyn edistämiseksi, luomalla tarkkuuden perusta elektronisessa maailmassa, jossa vaihtelut ja häiriöt voivat pilvellä tulkintaa.

LTP -differentiaalivahvistimen ydin on sen kokoonpanossa täydellisesti sovitetuilla transistoreilla, Q1 ja Q2.Tämä synkronisuus on aktiivinen minimoimaan yhteisen moodin kohinan, joka usein kummittelee korkean tarkkuuden elektronisia järjestelmiä, vähentävän signaalin selkeyttä.Pitämällä nämä transistorit identtisiä, vahvistin ei vain vähennä melua, vaan myös nosta kaistanleveyttä, huipentuen kohonneeseen esitykseen, joka heijastaa tarkoitustasi.
Komponenttien Q3, Q4 ja R1 mukaan nykyinen peili toimii avainmekanismina tasaisen virran toimittamiseksi differentiaaliparille.Hämmästyttämätön virta myötävaikuttaa vahvistimen lineaarisuuteen, mikä vaikuttaa vakavasti sen operatiiviseen luotettavuuteen monien kuormitusskenaarioiden välillä.Peilin arkkitehtuuri vaikuttaa merkittävästi LTP: n luotettavan puolueellisuuden perustamiseen, mikä vahvistaa vahvistusvakautta ja varmistaa vahvistimen johdonmukaisen tehokkuuden.
Kondensaattori C1 sisällytetään taitavasti tähän järjestelmään, harmonisoimalla resistiivisten elementtien R2 ja R3: n kanssa taajuusvasteen taitavaksi hallintaan.Valitsemalla tarkasti näiden komponenttien arvot, loisten kapasitanssien haitalliset vaikutukset lievitetään, vähentäen värähtelyjä, jotka voivat destabiloida vahvistimen.Tämä strateginen lähestymistapa auttaa signaalin vääristymisen torjumiseen, koskemattoman signaalireitin ylläpitämiseen vaihtelevien taajuusalueiden läpi.
Lähtövaiheen edistyneessä suunnittelussa VBE-kerroin erottuu huomattavasta roolistaan luokan AB Push-pull-emitterin seuraajavahvistimen esittämisvirran säätämisessä.Tämä tärkeä elementti varmistaa, että vahvistin täyttää korkeat nykyiset vaatimukset, tehtävä, johon tekniikan hienous usein vaikuttaa.Voit usein kohdata haasteita, kuten ristin vääristymiä, jotka johtuvat lämpötilan muutoksista tai komponenttien vaihtelusta.Kokemus osoittaa, että tarkkojen säätöjen tekeminen suunnitteluvaiheen aikana voi lievittää näitä haasteita huomattavasti.

Klassinen malli, JRC4558, toimii lähtöalueella, joka pysyy tyypillisesti noin 1,5 V: n alhaisemmalla tasolla kuin syöttöjännite.Tämän tekijän huomioon ottaminen on dynaamista yleisen suorituskyvyn parantamiseksi.Yhdessä lähtövastukset R6, R7 ja R8 edistävät huomattavasti järjestelmän eheyttä.Nämä komponentit eivät vain helpota virran tasapainoa, vaan myös edistävät lämmönvakautta.Niiden toiminta estää haitallisia suoraa kuormitusta transistorien välillä välttää mahdollisia tehottomuuksia tai vaurioita.

JRC4558 OP-AMP: n monipuoliset ominaisuudet ilmenevät sen toimintojen, kuten monistumisen, integroinnin ja erilaistumisen kautta.Se osoittautuu erittäin yhteensopivaksi yksijännitteisten järjestelmien kanssa, jotka esiintyvät usein muuntimissa ja DC-monistuslohkoissa muiden analogisten piirien rinnalla.Sen kapasiteetti differentiaaliseen monistuskykyyn erottuu, muuttaen taitavasti yhden syötteen differentiaalilähtöksi.Tämä muutos saavutetaan huolellisilla piirimalleilla, jotka takaavat paremman lineaarisuuden.

Varsinaisissa skenaarioissa asennukseen sisältyy kaksois ensisijainen vahvistimet.Yksi vahvistin toimii puskurina, tuottaen Vout+.Samanaikaisesti toinen vahvistin kääntää tulosignaalin tuottaen vout- 12 V: n vertailuarvoa vastaan.Tämä tuottaa differentiaalilähdön, VDIFF, joka määritetään erityisillä jännitealueilla, laskettuna ennalta vahvistettujen yhtälöiden avulla.Tällaiset menetelmät varmistavat lähtösignaalien tarkan hallinnan, mikä osoittaa niiden hyödyllisyyden tarkalla signaalinkäsittelyssä.

JRC4558 -operatiivinen vahvistin on kulmakivi elektroniikan maailmassa, jota juhlitaan monipuolisten sovellusten monipuolisuudesta, luotettavuudesta ja poikkeuksellisesta suorituskyvystä.Äänenkäsittelystä tarkkuussignaalinkäsittelyyn tämä kaksoisop-OP-AMP tarjoaa merkittävän sopeutumiskyvyn, mikä tekee siitä luotettavan valinnan sinulle.Sen vankat eritelmät, alhaisen melun toiminta ja kohtuuhintaisuus korostavat sen kestävää vetovoimaa monissa innovatiivisissa malleissa.JRC45588 on edelleen aktiivinen komponentti, mikä parantaa äänenlaatua, varmistaa vakaan signaalin monistumisen tai luovan elektronisen ratkaisun virran, ja se kattaa raon yksinkertaisuuden ja hienostuneisuuden välillä elektronisissa piireissä.
Lähetä kysely, vastaamme heti.
JRC4558 toimii pääasiassa operatiivisena vahvistimena (OP-AMP), joka on taitava käsittelemään tehtäviä, kuten signaalin monistumista ja erilaistumista.Se toimii hyvin sekä matemaattisissa että vertailupiirisovelluksissa, mikä tarjoaa monipuolisen ratkaisun erilaisissa malleissa.Sen sopeutumiskyky voidaan nähdä piirin kehittämisessä, jossa saumattomat suorituskykyä on arvostettu.
OP-vahvistimella on alhaiset melutasot, minimaalisen vääristymisen ja laajan kaistanleveyden, mikä tekee siitä sopivan korkealaatuisen äänisignaalin monistumisen kannalta.Äänikokoonpanoihin sisällytettynä voit usein huomata äänen selkeyden ja tarkkuuden parannuksen.Voit arvostaa sen kykyä käsitellä musiikin dynaamisia eroja signaalit sujuvasti.
Nopeasta vasteaikoista ja suuremmasta jännitetaidosta tunnettu TL072 ylittää JRC4558: n nopeuden ja jännitteenkäsittelyn suhteen.Tämä etu esiintyy tilanteissa, jotka vaativat nopean signaalinkäsittelyn ja kykyä hallita korkeampia jännitteitä, joissa huolellinen tarkkuus varmistaa paremman suorituskyvyn.
Toiminta tehokkaasti alueella ± 5 V - ± 15 V, JRC4558 tarjoaa huomattavan kaistanleveyden 3MHz.Sen mukautuva luonne näkyy erilaisissa jänniteasetuksissa, mikä varmistaa luotettavan suorituskyvyn virtalähteen vaihteluista riippumatta.Tämä tekee siitä monipuolisen vaihtoehdon malleille, joilla on muuttuva jännitevaatimukset.
RC4559 toimii usein suorana korvikkeena, ylläpitäen operatiivista johdonmukaisuutta ja tarjoaa samanlaisia eritelmiä.Se osoittautuu luotettavaksi valinnaksi, kun JRC4558 ei ole käytettävissä tai sopimattomia, varmistaen, että halutut tulokset toteutetaan piirin suorituskyvyssä.
Syöttöimpedanssilla, joka lähentää 5 megaohmia, jännitteenvahvistusta 100 dB ja läpimurto 1,7 V/µS, JRC4558 on esimerkki vankasta ja tasaisesta monistusominaisuuksista.Nämä tekniset piirteet ovat tärkeitä korkean uskollisuuden ylläpitämisessä, etenkin äänisovelluksissa, joissa sen kyky hallita nopean syöttömuutoksen kanssa on vaarallista äänenlaadun säilyttämiselle.
26.11.2024
25.11.2024
19.04.8000 147781
19.04.2000 112052
19.04.1600 111352
19.04.0400 83808
01.01.1970 79616
01.01.1970 66992
01.01.1970 63117
01.01.1970 63055
01.01.1970 54097
01.01.1970 52204